AIR CONDITIONING SYSTEM PTC Heater Circuit

DTC Code DTC Name
PTC Heater Circuit

DESCRIPTION

The air conditioning amplifier assembly sends operation signals to the PTC heater relays when quick heater assembly operation conditions are met. Based on the signals from the air conditioning amplifier assembly, the PTC heater relays turn on, and power is supplied to the quick heater assembly installed in the air conditioning radiator assembly.

Table 1. Quick Heater Assembly Operation Condition

Control ECU

Condition

Air Conditioning Amplifier Assembly

Power switch on (READY)

Integration control and panel assembly (ECO mode switch) off

Blower switch: on

Temperature settings: MAX HOT

IDH terminal signal less than 1 V

(Inverter with converter assembly overload not detected)

  • Engine coolant temperature 65°C (149°F), or lower (3 PTC heater relays operating)

  • Engine coolant temperature 70°C (158°F), or lower (2 PTC heater relays operating)

  • Engine coolant temperature 75°C (167°F), or lower (A PTC heater relay operating)

Ambient temperature 10°C (50°F) or lower

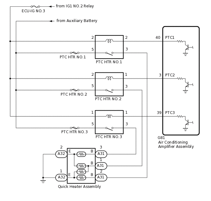
WIRING DIAGRAM

E312543E13

CAUTION / NOTICE / HINT

Note:
  • Inspect the fuses for circuits related to this system before performing the following procedure.

  • If the auxiliary battery voltage is low, the PTC heater and seat heater system (w/ Seat Heater System) may not operate. When "High Power Consumption Partial Limit On AC/Heater Operation." is displayed on the multi-information display in the combination meter assembly, inspect the auxiliary battery, referring to On-vehicle Inspection for the charging system.

    Click here

    Tip:

    If the auxiliary battery voltage is low, "Operation Limitation Control History Count (Level 1)" and "Operation Limitation Control History Count (Level 2) is counted.

    Click here

  • If the auxiliary battery voltage is low, the PTC heater may not operate. Refer to Data List for the power steering system.

    Click here

  • When the servo motor or air conditioning amplifier assembly is replaced, be sure to perform servo motor initialization.

    Click here

PROCEDURE

  1. PERFORM ACTIVE TEST USING TECHSTREAM (HEATER ACTIVE LEVEL)

    1. Connect the Techstream to the DLC3.

    2. Turn the power switch on (IG).

    3. Turn the Techstream on.

    4. Enter the following menus: Body Electrical / Air Conditioner / Active Test.

    5. Check the operation by referring to the table below.

      Body Electrical > Air Conditioner > Active Test

      Tester Display

      Measurement Item

      Control Range

      Diagnostic Note

      Heater Active Level

      Quick heater assembly

      Min.: 0, Max.: 3

      -

      Body Electrical > Air Conditioner > Active Test

      Tester Display

      Heater Active Level

      OK

      Heater Active Level changes normally.

    Result

    Proceed to

    OK

    NG

    NG

    PROCEED TO NEXT SUSPECTED AREA SHOWN IN PROBLEM SYMPTOMS TABLE

    OK
  2. INSPECT PTC HEATER RELAY (PTC HTR NO.1, PTC HTR NO.2, PTC HTR NO.3)

    1. Remove the PTC heater relays.

    2. Inspect the PTC heater relays.

      Click here

    Result

    Proceed to

    OK

    NG

    NG

    REPLACE PTC HEATER RELAY

    OK
  3. CHECK HARNESS AND CONNECTOR (PTC HEATER RELAY - BATTERY)

    1. E293156C02

      *a

      Component without harness connected

      (PTC Heater NO.1 Relay)

      *b

      Component without harness connected

      (PTC Heater NO.2 Relay)

      *c

      Component without harness connected

      (PTC Heater NO.3 Relay)

      Remove the PTC heater relays.

    2. Measure the voltage according to the value(s) in the table below.

      Standard Voltage

      PTC HTR NO.1

      Tester Connection

      Switch Condition

      Specified Condition

      Relay terminal 5 - Body ground

      Power switch off

      11 to 14 V

      Relay terminal 1 - Body ground

      Power switch off

      Below 1 V

      Relay terminal 1 - Body ground

      Power switch on (IG)

      11 to 14 V

      PTC HTR NO.2

      Tester Connection

      Switch Condition

      Specified Condition

      Relay terminal 5 - Body ground

      Power switch off

      11 to 14 V

      Relay terminal 2 - Body ground

      Power switch off

      Below 1 V

      Relay terminal 2 - Body ground

      Power switch on (IG)

      11 to 14 V

      PTC HTR NO.3

      Tester Connection

      Switch Condition

      Specified Condition

      Relay terminal 5 - Body ground

      Power switch off

      11 to 14 V

      Relay terminal 2 - Body ground

      Power switch off

      Below 1 V

      Relay terminal 2 - Body ground

      Power switch on (IG)

      11 to 14 V

    Result

    Proceed to

    OK

    NG

    NG

    REPAIR OR REPLACE HARNESS OR CONNECTOR

    OK
  4. CHECK HARNESS AND CONNECTOR (PTC HEATER RELAY - AIR CONDITIONING AMPLIFIER ASSEMBLY)

    1. Remove the PTC heater relays.

    2. Disconnect the G81 air conditioning amplifier assembly connector.

    3. Measure the resistance according to the value(s) in the table below.

      Standard Resistance

      PTC HTR NO.1

      Tester Connection

      Condition

      Specified Condition

      Relay terminal 2 - G81-40 (PTC1)

      Always

      Below 1 Ω

      Relay terminal 2 or G81-40 (PTC1)- Body ground

      Always

      10 kΩ or higher

      PTC HTR NO.2

      Tester Connection

      Condition

      Specified Condition

      Relay terminal 1 - G81-3 (PTC2)

      Always

      Below 1 Ω

      Relay terminal 1 or G81-3 (PTC2) - Body ground

      Always

      10 kΩ or higher

      PTC HTR NO.3

      Tester Connection

      Condition

      Specified Condition

      Relay terminal 1 - G81-39 (PTC3)

      Always

      Below 1 Ω

      Relay terminal 1 or G81-39 (PTC3) - Body ground

      Always

      10 kΩ or higher

    Result

    Proceed to

    OK

    NG

    NG

    REPAIR OR REPLACE HARNESS OR CONNECTOR

    OK
  5. CHECK HARNESS AND CONNECTOR (PTC HEATER RELAY - QUICK HEATER ASSEMBLY AND BODY GROUND)

    1. Remove the PTC heater relays.

    2. Disconnect the A31 and A32 quick heater assembly connectors.

    3. Measure the resistance according to the value(s) in the table below.

      Standard Resistance

      PTC HTR NO.1

      Tester Connection

      Condition

      Specified Condition

      A31-2 (B) - Relay terminal 3

      Always

      Below 1 Ω

      A32-1 (E) - Body ground

      Always

      Below 1 Ω

      A31-2 (B) or Relay terminal 3 - Body ground

      Always

      10 kΩ or higher

      PTC HTR NO.2

      Tester Connection

      Condition

      Specified Condition

      A31-1 (B) - Relay terminal 3

      Always

      Below 1 Ω

      A32-2 (E) - Body ground

      Always

      Below 1 Ω

      A32-1 (E) - Body ground

      Always

      Below 1 Ω

      A31-1 (B) or Relay terminal 3 - Body ground

      Always

      10 kΩ or higher

      PTC HTR NO.3

      Tester Connection

      Condition

      Specified Condition

      A31-3 (B) - Relay terminal 3

      Always

      Below 1 Ω

      A32-2 (E) - Body ground

      Always

      Below 1 Ω

      A31-3 (B) or Relay terminal 3 - Body ground

      Always

      10 kΩ or higher

    Result

    Proceed to

    OK

    NG

    NG

    REPAIR OR REPLACE HARNESS OR CONNECTOR

    OK
  6. INSPECT QUICK HEATER ASSEMBLY

    1. Remove the quick heater assembly.

      Click here

    2. Inspect the quick heater assembly.

      Click here

    Result

    Proceed to

    OK

    NG

    OK

    REPLACE AIR CONDITIONING AMPLIFIER ASSEMBLY

    NG

    REPLACE QUICK HEATER ASSEMBLY