SFI SYSTEM(w/o EGR System), Diagnostic DTC:P0136,P0137 and P0138

DTC Code DTC Name
P0136 Oxygen Sensor Circuit Malfunction (Bank 1 Sensor 2)
P0137 Oxygen Sensor Circuit Low Voltage (Bank 1 Sensor 2)
P0138 Oxygen Sensor Circuit High Voltage (Bank 1 Sensor 2)

DESCRIPTION

In order to obtain a high purification rate of the carbon monoxide (CO), hydrocarbon (HC) and nitrogen oxide (NOx) components in the exhaust gas, a TWC (Three-Way Catalytic Converter) is used. For the most efficient use of the TWC, the air fuel ratio must be precisely controlled so that it is always close to the stoichiometric air fuel level. For the purpose of helping the ECM to deliver accurate air fuel ratio control, a heated oxygen sensor is used.

The heated oxygen sensor is located behind the TWC, and detects the oxygen concentration in the exhaust gas. Since the sensor is integrated with the heater that heats the sensing portion, it is possible to detect the oxygen concentration even when the intake air volume is low (the exhaust gas temperature is low).

When the air fuel ratio becomes lean, the oxygen concentration in the exhaust gas is high. The heated oxygen sensor informs the ECM that the post-TWC air fuel ratio is lean (low voltage, i.e. less than 0.45 V).

Conversely, when the air fuel ratio is richer than the stoichiometric air fuel level, the oxygen concentration in the exhaust gas is low. The heated oxygen sensor informs the ECM that the post-TWC air fuel ratio is rich (high voltage, i.e. more than 0.45 V). The heated oxygen sensor has the property of changing its output voltage drastically when the air fuel ratio is close to the stoichiometric level.

The ECM uses the supplementary information from the heated oxygen sensor to determine whether the air fuel ratio after the TWC is rich or lean, and adjusts the fuel injection duration accordingly. Thus, if the heated oxygen sensor is working improperly due to internal malfunctions, the ECM is unable to compensate for deviations in the primary air fuel ratio control.

A254107E06

DTC No.

Detection Item

DTC Detection Condition

Trouble Area

MIL

Memory

P0136

Oxygen Sensor Circuit Malfunction (Bank 1 Sensor 2)

Abnormal voltage output:

During active air fuel ratio control, the following conditions (a) and (b) are met for a certain period of time (2 trip detection logic):

  • (a) Heated oxygen sensor voltage does not increase to 0.69 V or higher.

    (b) Heated oxygen sensor voltage does not decrease to less than 0.21 V.

  • Heated oxygen sensor (sensor 2) circuit

  • Heated oxygen sensor (sensor 2)

  • Air fuel ratio sensor (sensor 1)

  • Gas leak from exhaust system

  • Fuel pressure

  • Fuel system

  • PCV valve and hose

  • Intake system

Comes on

DTC stored

P0137

Oxygen Sensor Circuit Low Voltage (Bank 1 Sensor 2)

Low voltage (open):

During active air fuel ratio control, the following conditions (a) and (b) are met for a certain period of time (2 trip detection logic):

  • (a) Heated oxygen sensor voltage output is less than 0.21 V.

    (b) Target air fuel ratio is rich.

  • Heated oxygen sensor (sensor 2) circuit

  • Heated oxygen sensor (sensor 2)

  • Air fuel ratio sensor (sensor 1)

  • Gas leak from exhaust system

Comes on

DTC stored

P0138

Oxygen Sensor Circuit High Voltage (Bank 1 Sensor 2)

High voltage (short):

During active air fuel ratio control, the following conditions (a) and (b) are met for a certain period of time (2 trip detection logic):

  • (a) Heated oxygen sensor voltage output is higher than 0.69 V.

    (b) Target air fuel ratio is lean.

  • Heated oxygen sensor (sensor 2) circuit

  • Heated oxygen sensor (sensor 2)

  • Air fuel ratio sensor (sensor 1)

  • ECM

Comes on

DTC stored

MONITOR DESCRIPTION

  1. Active Air fuel Ratio Control

    The ECM usually performs air fuel ratio feedback control so that the air fuel ratio sensor output indicates a near stoichiometric air fuel level. This vehicle includes active air fuel ratio control in addition to regular air fuel ratio control. The ECM performs active air fuel ratio control to detect any deterioration in the Three-Way Catalytic Converter (TWC) and heated oxygen sensor malfunctions (refer to the diagram below).

    Active air fuel ratio control is performed for approximately 30 seconds while driving with a warm engine. During active air fuel ratio control, the air fuel ratio is forcibly regulated to become lean or rich by the ECM. If the ECM detects a malfunction, a DTC is stored.

  2. Abnormal Voltage Output of Heated Oxygen Sensor (DTC P0136)

    While the ECM is performing active air fuel ratio control, the air fuel ratio is forcibly regulated to become rich or lean. If the sensor is not functioning properly, the voltage output variation is small. For example, when the heated oxygen sensor voltage does not decrease to less than 0.21 V and does not increase to 0.69 V or higher during active air fuel ratio control, the ECM determines that the sensor voltage output is abnormal and stores DTC P0136.

    A152942E67
  3. Open or Short in Heated Oxygen Sensor Circuit (DTC P0137 or P0138)

    During active air fuel ratio control, the ECM calculates the Oxygen Storage Capacity (OSC)* of the Three-Way Catalytic Converter (TWC) by forcibly regulating the air fuel ratio to become rich or lean. If the heated oxygen sensor has an open or short circuit, or the voltage output of the sensor noticeably decreases, the OSC indicated an extraordinarily high value. Even if the ECM attempts to continue regulating the air fuel ratio to become rich or lean, the heated oxygen sensor output does not change.

    While performing active air fuel ratio control, when the target air fuel ratio is rich and the heated oxygen sensor voltage output is less than 0.21 V (lean), the ECM interprets this as an abnormally low sensor output voltage and stores DTC P0137. When the target air fuel ratio is lean and the voltage output is higher than 0.69 V (rich) during active air fuel ratio control, the ECM determines that the sensor voltage output is abnormally high and stores DTC P0138.

    *: The TWC has the capability to store oxygen. The OSC and the emissions purification capacity of the TWC are mutually related. The ECM determines whether the catalyst has deteriorated based on the calculated OSC value.

    Click here

    A152992E50

MONITOR STRATEGY

Required Sensors/Components (Main)

Heated oxygen sensor (sensor 2)

Required Sensors/Components (Related)

Crankshaft position sensor

Engine coolant temperature sensor

Mass air flow meter sub-assembly

Throttle position sensor

Air fuel ratio sensor

Frequency of Operation

Once per driving cycle

TYPICAL ENABLING CONDITIONS

Table 1. Heated Oxygen Sensor Voltage Check (Voltage Malfunction, High Voltage and Low Voltage)

Active air fuel ratio control

Executing

Active air fuel ratio control begins when all of following conditions met:

-

Auxiliary battery voltage

11 V or higher

Engine coolant temperature

75°C (167°F) or higher

Idling

Off

Engine speed

Less than 4000 rpm

Air fuel ratio sensor status

Activated

Fuel system status

Closed loop

Engine load

10% or higher, and less than 70%

TYPICAL MALFUNCTION THRESHOLDS

Table 2. P0136: Heated Oxygen Sensor Voltage Check (Voltage Malfunction)

Either of following conditions is met

1 or 2

1. Both of following conditions are met

-

(a) Commanded air fuel ratio

14.4 or less

(b) Heated oxygen sensor voltage

0.21 V or higher, and less than 0.69 V

2. Both of following conditions are met

-

(c) Commanded air fuel ratio

14.8 or more

(d) Heated oxygen sensor voltage

0.21 V or higher, and less than 0.69 V

Table 3. P0137: Heated Oxygen Sensor Voltage Check (Low Voltage)

Both of following conditions are met

-

(a) Commanded air fuel ratio

14.4 or less

(b) Heated oxygen sensor voltage

Less than 0.21 V

Table 4. P0138: Heated Oxygen Sensor Voltage Check (High Voltage)

Both of following conditions are met

-

(a) Commanded air fuel ratio

14.8 or more

(b) Heated oxygen sensor voltage

Higher than 0.69 V

CONFIRMATION DRIVING PATTERN

Tip:
  • This confirmation driving pattern is used in the "Perform Confirmation Driving Pattern" procedure of the following diagnostic troubleshooting procedure.

  • Performing this confirmation driving pattern will activate the heated oxygen sensor monitor (the catalyst monitor is performed simultaneously). This is very useful for verifying the completion of a repair.

A264212E30
  1. Connect the GTS to the DLC3.

  2. Turn the power switch on (IG) and turn the GTS on.

  3. Clear the DTCs (even if no DTCs are stored, perform the clear DTC procedure).

  4. Turn the power switch off and wait for at least 30 seconds.

  5. Turn the power switch on (IG) and turn the GTS on [A].

  6. Put the engine in inspection mode (maintenance mode).

    Click here

  7. Start the engine and warm it up until the engine coolant temperature reaches 75°C (167°F) or higher [B].

  8. With the engine running, drive the vehicle at 75 to 100 km/h (46 to 62 mph) for 10 minutes or more [C].

    CAUTION:

    When performing the confirmation driving pattern, obey all speed limits and traffic laws.

    Tip:

    If the engine stops, further depress the accelerator pedal to restart the engine.

  9. Enter the following menus: Powertrain / Engine and ECT / Trouble Codes [D].

  10. Read the pending DTCs.

    Tip:
    • If a pending DTC is output, the system is malfunctioning.

    • If a pending DTC is not output, perform the following procedure.

  11. Enter the following menus: Powertrain / Engine and ECT / Utility / All Readiness.

  12. Input the DTC: P0136, P0137 or P0138.

  13. Check the DTC judgment result.

    GTS Display

    Description

    NORMAL

    • DTC judgment completed

    • System normal

    ABNORMAL

    • DTC judgment completed

    • System abnormal

    INCOMPLETE

    • DTC judgment not completed

    • Perform driving pattern after confirming DTC enabling conditions

    N/A

    • Unable to perform DTC judgment

    • Number of DTCs which do not fulfill DTC preconditions has reached ECU memory limit

    Tip:
    • If the judgment result shows NORMAL, the system is normal.

    • If the judgment result shows ABNORMAL, the system has a malfunction.

    • If the judgment result shows INCOMPLETE or N/A, perform steps [C] and [D] again.

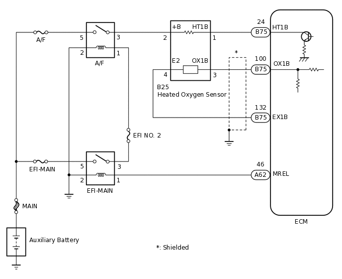
WIRING DIAGRAM

A371205E02

CAUTION / NOTICE / HINT

Tip:

Malfunctioning areas can be identified by performing the Control the Injection Volume for A/F Sensor function provided in the Active Test. The Control the Injection Volume for A/F Sensor function can help to determine whether the air fuel ratio sensor, heated oxygen sensor and other potential trouble areas are malfunctioning.

The following instructions describe how to conduct the Control the Injection Volume for A/F Sensor operation using the GTS.

  1. Connect the GTS to the DLC3.

  2. Turn the power switch on (IG).

  3. Turn the GTS on.

  4. Put the engine in inspection mode (maintenance mode).

    Click here

  5. Start the engine and warm it up until the engine coolant temperature reaches 75°C (167°F) or higher.

  6. Idle the engine for 5 minutes or more with the shift lever in P.

  7. Enter the following menus: Powertrain / Engine and ECT / Active Test / Control the Injection Volume for A/F Sensor / All Data / AFS Voltage B1S1 and O2S B1S2.

  8. Perform the Active Test operation with the engine idling (press the RIGHT or LEFT button to change the fuel injection volume).

  9. Monitor the output voltages of the air fuel ratio and heated oxygen sensors (AFS Voltage B1S1 and O2S B1S2) displayed on the GTS.

Tip:
  • The Control the Injection Volume for A/F Sensor operation lowers the fuel injection volume by 12.5% or increases the injection volume by 12.5%.

  • Each sensor reacts in accordance with increase and decreases in the fuel injection volume.

GTS Display (Sensor)

Injection Volume

Status

Voltage

AFS Voltage B1S1

(Air fuel ratio)

12.5%

Rich

Below 3.1 V

-12.5%

Lean

Higher than 3.4 V

O2S B1S2

(Heated oxygen)

12.5%

Rich

Higher than 0.55 V

-12.5%

Lean

Below 0.4 V

Note:

The air fuel ratio sensor has an output delay of a few seconds and the heated oxygen sensor has a maximum output delay of approximately 20 seconds.

A283583E07
  • Following the Control the Injection Volume for A/F Sensor procedure enables technicians to check and graph the voltage outputs of both the air fuel ratio and heated oxygen sensors.

  • To display the graph, enter the following menus: Powertrain / Engine and ECT / Active Test / Control the Injection Volume for A/F Sensor / All Data / AFS Voltage B1S1 and O2S B1S2; and then press the graph button on the Data List view.

Note:

Inspect the fuses for circuits related to this system before performing the following procedure.

Tip:
  • Sensor 1 refers to the sensor closest to the engine assembly.

  • Sensor 2 refers to the sensor farthest away from the engine assembly.

  • Read freeze frame data using the GTS. Freeze frame data records the engine condition when malfunctions are detected. When troubleshooting, freeze frame data can help determine if the vehicle was moving or stationary, if the engine was warmed up or not, if the air fuel ratio was lean or rich, and other data from the time the malfunction occurred.

PROCEDURE

  1. READ OUTPUT DTC (DTC P0136, P0137 OR P0138)

    1. Connect the GTS to the DLC3.

    2. Turn the power switch on (IG).

    3. Turn the GTS on.

    4. Enter the following menus: Powertrain / Engine and ECT / Trouble Codes.

    5. Read the DTCs.

      Powertrain > Engine and ECT > Trouble Codes

      Result

      Result

      Proceed to

      DTC P0138 is output

      A

      DTC P0137 is output

      B

      DTC P0136 is output

      C

      DTC P0136, P0137 or P0138 and other DTCs are output

      D

      Tip:

      If any DTCs other than P0136, P0137 and P0138 are output, troubleshoot those DTCs first.

    B

    CHECK FOR EXHAUST GAS LEAKClick here

    C

    PERFORM ACTIVE TEST USING GTS (CONTROL THE INJECTION VOLUME FOR A/F SENSOR)Click here

    D

    GO TO DTC CHART

    A
  2. READ VALUE USING GTS (O2S B1S2)

    1. Connect the GTS to the DLC3.

    2. Turn the power switch on (IG).

    3. Turn the GTS on.

    4. Put the engine in inspection mode (maintenance mode).

      Click here

      Powertrain > Hybrid Control > Utility

      Tester Display

      Inspection Mode

    5. Start the engine.

    6. Enter the following menus: Powertrain / Engine and ECT / Data List / Primary / O2S B1S2.

      Powertrain > Engine and ECT > Data List

      Tester Display

      O2S B1S2

    7. Allow the engine to idle.

    8. Read the heated oxygen sensor output voltage while idling.

      Result

      Heated Oxygen Sensor Output Voltage

      Proceed to

      1.0 V or higher

      A

      Less than 1.0 V

      B

    B

    PERFORM ACTIVE TEST USING GTS (CONTROL THE INJECTION VOLUME FOR A/F SENSOR)Click here

    A
  3. INSPECT HEATED OXYGEN SENSOR (CHECK FOR SHORT)

    1. A292987C02

      *a

      Component without harness connected

      (Heated Oxygen Sensor)

      Disconnect the heated oxygen sensor connector.

    2. Measure the resistance according to the value(s) in the table below.

      Standard Resistance

      Tester Connection

      Condition

      Specified Condition

      2 (+B) - 3 (OX1B)

      Always

      10 kΩ or higher

      2 (+B) - 4 (E2)

      Always

      10 kΩ or higher

    Result

    Proceed to

    OK

    NG

    NG

    REPLACE HEATED OXYGEN SENSOR

    OK
  4. CHECK HARNESS AND CONNECTOR (CHECK FOR SHORT)

    1. Turn the power switch off and wait for 5 minutes or more.

    2. Disconnect the ECM connector.

    3. Measure the resistance according to the value(s) in the table below.

      Standard Resistance

      Tester Connection

      Condition

      Specified Condition

      B75-24 (HT1B) - B75-100 (OX1B)

      Always

      10 kΩ or higher

    Result

    Proceed to

    OK

    NG

    OK

    REPLACE ECM

    NG

    REPAIR OR REPLACE HARNESS OR CONNECTOR (HEATED OXYGEN SENSOR - ECM)

  5. PERFORM ACTIVE TEST USING GTS (CONTROL THE INJECTION VOLUME FOR A/F SENSOR)

    1. Connect the GTS to the DLC3.

    2. Turn the power switch on (IG).

    3. Turn the GTS on.

    4. Put the engine in inspection mode (maintenance mode).

      Click here

      Powertrain > Hybrid Control > Utility

      Tester Display

      Inspection Mode

    5. Start the engine and warm it up until the engine coolant temperature reaches 75°C (167°F) or higher.

    6. Idle the engine for 5 minutes or more with the shift lever in P.

    7. Enter the following menus: Powertrain / Engine and ECT / Active Test / Control the Injection Volume for A/F Sensor / All Data / AFS Voltage B1S1 and O2S B1S2.

      Powertrain > Engine and ECT > Active Test

      Active Test Display

      Control the Injection Volume for A/F Sensor

      Data List Display

      AFS Voltage B1S1

      O2S B1S2

    8. Change the fuel injection volume using the GTS, and monitor the voltage output of the air fuel ratio sensor and heated oxygen sensor displayed on the GTS.

      Tip:
      • The Control the Injection Volume for A/F Sensor operation lowers the fuel injection volume by 12.5% or increases the injection volume by 12.5%.

      • The air fuel ratio sensor is displayed as AFS Voltage B1S1, and the heated oxygen sensor is displayed as O2S B1S2 on the GTS.

      • The air fuel ratio sensor has an output delay of a few seconds and the heated oxygen sensor has a maximum output delay of approximately 20 seconds.

      • If the sensor output voltage does not change (almost no reaction) while performing the Active Test, the sensor may be malfunctioning.

      Result

      GTS Display (Sensor)

      Voltage Variation

      Proceed to

      AFS Voltage B1S1 (Air fuel ratio)

      Alternates between higher than and less than 3.3 V

      OK

      Remains at higher than 3.3 V

      NG

      Remains at less than 3.3 V

      Tip:

      A normal heated oxygen sensor voltage (O2S B1S2) reacts in accordance with increases and decreases in fuel injection volumes. When the air fuel ratio sensor voltage (AFS Voltage B1S1) remains at either less or higher than 3.3 V despite the heated oxygen sensor indicating a normal reaction, the air fuel ratio sensor is malfunctioning.

      A285391E03
    NG

    REPLACE AIR FUEL RATIO SENSORClick here

    OK
  6. INSPECT AIR FUEL RATIO SENSOR

    Tip:

    This air fuel ratio sensor test is to check the air fuel ratio sensor current during the fuel-cut operation. When the sensor is normal, the sensor current will indicate below 2.2 mA in this test.

    1. Connect the GTS to the DLC3.

    2. Turn the power switch on (IG).

    3. Turn the GTS on.

    4. Clear the DTCs.

      Powertrain > Engine and ECT > Clear DTCs

    5. Put the engine in inspection mode (maintenance mode).

      Click here

      Powertrain > Hybrid Control > Utility

      Tester Display

      Inspection Mode

    6. Start the engine and warm it up until the engine coolant temperature reaches 75°C (167°F) or higher.

    7. With the engine running, drive the vehicle at 75 km/h (46 mph) or more for 10 minutes or more.

      CAUTION:

      When performing the confirmation driving pattern, obey all speed limits and traffic laws.

      Tip:

      If the engine stops, further depress the accelerator pedal to restart the engine.

    8. Stop the vehicle.

    9. Enter the following menus: Powertrain / Engine and ECT / Data List / Primary / AFS Current B1S1.

      Powertrain > Engine and ECT > Data List

      Tester Display

      AFS Current B1S1

    10. With the engine running, drive the vehicle at 75 km/h (46 mph) or more and decelerate the vehicle for 5 seconds or more. Perform this 3 times.

      CAUTION:

      When performing the confirmation driving pattern, obey all speed limits and traffic laws.

      Tip:

      If the engine stops, further depress the accelerator pedal to restart the engine.

      A152792E82
    11. Read the value of the air fuel ratio sensor current while the fuel-cut operation is performed.

      Standard Current

      Less than 2.2 mA

      Tip:
      • To measure the air fuel ratio sensor current precisely, perform the fuel-cut operation as long as possible.

      • If it is difficult to measure the air fuel ratio sensor current, use the snapshot function of the GTS.

    Result

    Proceed to

    OK

    NG

    OK

    REPLACE HEATED OXYGEN SENSORClick here

    NG

    REPLACE AIR FUEL RATIO SENSORClick here

  7. REPLACE AIR FUEL RATIO SENSOR

    1. Replace the air fuel ratio sensor.

      Click here

      Tip:

      Perform "Inspection After Repair" after replacing the air fuel ratio sensor.

      Click here

    Result

    Proceed to

    NEXT

    NEXT
  8. PERFORM CONFIRMATION DRIVING PATTERN

    1. Perform Confirmation Driving Pattern.

    Result

    Proceed to

    NEXT

    NEXT
  9. CHECK WHETHER DTC OUTPUT RECURS (DTC P0136 OR P0138)

    1. Connect the GTS to the DLC3.

    2. Turn the power switch on (IG).

    3. Turn the GTS on.

    4. Enter the following menus: Powertrain / Engine and ECT / Utility / All Readiness.

      Powertrain > Engine and ECT > Utility

      Tester Display

      All Readiness

    5. Input the DTC: P0136 or P0138.

    6. Check that the DTC monitor is NORMAL. If the DTC monitor is INCOMPLETE, perform the driving pattern again but increase the vehicle speed.

      Result

      Result

      Proceed to

      ABNORMAL

      (DTC P0136 or P0138 is output)

      A

      NORMAL

      (DTCs are not output)

      B

    A

    REPLACE HEATED OXYGEN SENSOR

    B

    END

  10. CHECK FOR EXHAUST GAS LEAK

    1. Check for exhaust gas leaks.

      OK

      No gas leaks.

      Tip:

      Perform "Inspection After Repair" after repairing or replacing the exhaust system.

      Click here

    Result

    Proceed to

    OK

    NG

    NG

    REPAIR OR REPLACE EXHAUST GAS LEAK POINT

    OK
  11. INSPECT HEATED OXYGEN SENSOR (HEATER RESISTANCE)

    1. Inspect the heated oxygen sensor.

      Click here

    Result

    Proceed to

    OK

    NG

    NG

    REPLACE HEATED OXYGEN SENSOR

    OK
  12. CHECK HARNESS AND CONNECTOR (HEATED OXYGEN SENSOR - ECM)

    1. Disconnect the heated oxygen sensor connector.

    2. Disconnect the ECM connector.

    3. Measure the resistance according to the value(s) in the table below.

      Standard Resistance

      Tester Connection

      Condition

      Specified Condition

      B25-1 (HT1B) - B75-24 (HT1B)

      Always

      Below 1 Ω

      B25-3 (OX1B) - B75-100 (OX1B)

      Always

      Below 1 Ω

      B25-4 (E2) - B75-132 (EX1B)

      Always

      Below 1 Ω

      B25-1 (HT1B) or B75-24 (HT1B) - Body ground and other terminals

      Always

      10 kΩ or higher

      B25-3 (OX1B) or B75-100 (OX1B) - Body ground and other terminals

      Always

      10 kΩ or higher

    Result

    Proceed to

    OK

    NG

    NG

    REPAIR OR REPLACE HARNESS OR CONNECTOR

    OK
  13. REPLACE HEATED OXYGEN SENSOR

    1. Replace the heated oxygen sensor.

      Click here

    Result

    Proceed to

    NEXT

    NEXT
  14. PERFORM CONFIRMATION DRIVING PATTERN

    1. Perform Confirmation Driving Pattern.

    Result

    Proceed to

    NEXT

    NEXT
  15. CHECK WHETHER DTC OUTPUT RECURS (DTC P0136, P0137 OR P0138)

    1. Connect the GTS to the DLC3.

    2. Turn the power switch on (IG).

    3. Turn the GTS on.

    4. Enter the following menus: Powertrain / Engine and ECT / Utility / All Readiness.

      Powertrain > Engine and ECT > Utility

      Tester Display

      All Readiness

    5. Input the DTC: P0136, P0137 or P0138.

    6. Check that the DTC monitor is NORMAL. If the DTC monitor is INCOMPLETE, perform the driving pattern again but increase the vehicle speed.

      Result

      Result

      Proceed to

      ABNORMAL

      (DTC P0136, P0137 or P0138 is output)

      A

      NORMAL

      (DTCs are not output)

      B

    A

    REPLACE AIR FUEL RATIO SENSOR

    B

    END

  16. PERFORM ACTIVE TEST USING GTS (CONTROL THE INJECTION VOLUME FOR A/F SENSOR)

    1. Connect the GTS to the DLC3.

    2. Turn the power switch on (IG).

    3. Turn the GTS on.

    4. Put the engine in inspection mode (maintenance mode).

      Click here

      Powertrain > Hybrid Control > Utility

      Tester Display

      Inspection Mode

    5. Start the engine and warm it up until the engine coolant temperature reaches 75°C (167°F) or higher.

    6. Idle the engine for 5 minutes or more with the shift lever in P.

    7. Enter the following menus: Powertrain / Engine and ECT / Active Test / Control the Injection Volume for A/F Sensor / Primary / O2S B1S2.

      Powertrain > Engine and ECT > Active Test

      Active Test Display

      Control the Injection Volume for A/F Sensor

      Data List Display

      O2S B1S2

    8. Change the fuel injection volume using the GTS and monitor the voltage output of the heated oxygen sensor displayed on the GTS.

      Tip:
      • The Control the Injection Volume for A/F Sensor operation lowers the fuel injection volume by 12.5% or increases the injection volume by 12.5%.

      • The heated oxygen sensor is displayed as O2S B1S2 on the GTS.

      • The heated oxygen sensor has a maximum output delay of approximately 20 seconds.

      Standard Voltage

      Fluctuates between 0.4 V or less, and 0.55 V or higher.

    Result

    Proceed to

    OK

    NG

    NG

    CHECK FOR EXHAUST GAS LEAKClick here

    OK
  17. PERFORM ACTIVE TEST USING GTS (CONTROL THE INJECTION VOLUME FOR A/F SENSOR)

    1. Connect the GTS to the DLC3.

    2. Turn the power switch on (IG).

    3. Turn the GTS on.

    4. Put the engine in inspection mode (maintenance mode).

      Click here

      Powertrain > Hybrid Control > Utility

      Tester Display

      Inspection Mode

    5. Start the engine and warm it up until the engine coolant temperature reaches 75°C (167°F) or higher.

    6. Idle the engine for 5 minutes or more with the shift lever in P.

    7. Enter the following menus: Powertrain / Engine and ECT / Active Test / Control the Injection Volume for A/F Sensor / Primary / AFS Voltage B1S1 and O2S B1S2.

      Powertrain > Engine and ECT > Active Test

      Active Test Display

      Control the Injection Volume for A/F Sensor

      Data List Display

      AFS Voltage B1S1

      O2S B1S2

    8. Change the fuel injection volume using the GTS, and monitor the voltage output of the air fuel ratio sensor and heated oxygen sensor displayed on the GTS.

      Tip:
      • The Control the Injection Volume for A/F Sensor operation lowers the fuel injection volume by 12.5% or increases the injection volume by 12.5%.

      • The air fuel ratio sensor is displayed as AFS Voltage B1S1, and the heated oxygen sensor is displayed as O2S B1S2 on the GTS.

      • The air fuel ratio sensor has an output delay of a few seconds and the heated oxygen sensor has a maximum output delay of approximately 20 seconds.

      • If the sensor output voltage does not change (almost no reaction) while performing the Active Test, the sensor may be malfunctioning.

      Result

      GTS Display (Sensor)

      Voltage Variation

      Proceed to

      AFS Voltage B1S1 (Air fuel ratio)

      Alternates between higher than and less than 3.3 V

      OK

      Remains at higher than 3.3 V

      NG

      Remains at less than 3.3 V

      Tip:

      A normal heated oxygen sensor voltage (O2S B1S2) reacts in accordance with increases and decreases in fuel injection volumes. When the air fuel ratio sensor voltage (AFS Voltage B1S1) remains at either less or higher than 3.3 V despite the heated oxygen sensor indicating a normal reaction, the air fuel ratio sensor is malfunctioning.

      A285391E03
    OK

    CHECK ENGINE TO DETERMINE CAUSE OF EXTREMELY RICH OR LEAN ACTUAL AIR FUEL RATIO (FUEL INJECTOR ASSEMBLY, FUEL SYSTEM, INTAKE SYSTEM, ETC.)

    NG

    REPLACE AIR FUEL RATIO SENSORClick here