SFI SYSTEM(w/o EGR System), Diagnostic DTC:P2195 and P2196

DTC Code DTC Name
P2195 Oxygen (A/F) Sensor Signal Stuck Lean (Bank 1 Sensor 1)
P2196 Oxygen (A/F) Sensor Signal Stuck Rich (Bank 1 Sensor 1)

DESCRIPTION

Tip:

Although the DTC titles say oxygen sensor, these DTCs relate to the air fuel ratio sensor.

The air fuel ratio sensor generates voltage* that corresponds to the actual air fuel ratio. This sensor voltage is used to provide the ECM with feedback so that it can control the air fuel ratio. The ECM determines the deviation from the stoichiometric air fuel ratio level, and regulates the fuel injection time. If the air fuel ratio sensor malfunctions, the ECM is unable to control the air fuel ratio accurately.

The air fuel ratio sensor is a planar type and integrated with a heater, which heats the solid electrolyte (zirconia element). This heater is controlled by the ECM. When the intake air volume is low (the exhaust gas temperature is low), current flows to the heater to heat the sensor, in order to facilitate accurate oxygen concentration detection. In addition, the sensor and heater portions are a narrow type. The heat generated by the heater is conducted to the solid electrolyte through alumina, therefore sensor activation is accelerated.

In order to obtain a high purification rate of the carbon monoxide (CO), hydrocarbon (HC) and nitrogen oxide (NOx) components in the exhaust gas, a three-way catalytic converter is used. For the most efficient use of the three-way catalytic converter, the air fuel ratio must be precisely controlled so that it is always close to the stoichiometric level.

*: Value changes inside the ECM. Since the air fuel ratio sensor is a current output element, the current is converted into a voltage inside the ECM. Any measurements taken at the air fuel ratio sensor or ECM connectors will show a constant voltage.

A306366E03

DTC No.

Detection Item

DTC Detection Condition

Trouble Area

MIL

Memory

P2195

Oxygen (A/F) Sensor Signal Stuck Lean (Bank 1 Sensor 1)

Either of the following conditions is met:

  1. Conditions (a) and (b) are met for 5 seconds or more (2 trip detection logic):

    (a) Air fuel ratio sensor voltage is higher than 3.8 V.

    (b) Heated oxygen sensor voltage is 0.21 V or higher.

  2. While the fuel-cut operation is performed (during vehicle deceleration), the air fuel ratio sensor current is 2.2 mA or higher for 3 seconds (2 trip detection logic).

  • Open or short in air fuel ratio sensor (sensor 1) circuit

  • Air fuel ratio sensor (sensor 1)

  • Intake system

  • Gas leak from exhaust system

  • Fuel pressure

  • Fuel injector assembly

  • ECM

Comes on

DTC stored

P2196

Oxygen (A/F) Sensor Signal Stuck Rich (Bank 1 Sensor 1)

Either of the following conditions is met:

  1. Conditions (a) and (b) are met for 5 seconds or more (2 trip detection logic):

    (a) Air fuel ratio sensor voltage is less than 2.8 V.

    (b) Heated oxygen sensor voltage is less than 0.69 V.

  2. While the fuel-cut operation is performed (during vehicle deceleration), the air fuel ratio sensor current is less than 0.7 mA for 3 seconds (2 trip detection logic).

  • Open or short in air fuel ratio sensor (sensor 1) circuit

  • Air fuel ratio sensor (sensor 1)

  • Intake system

  • Gas leak from exhaust system

  • Fuel pressure

  • Fuel injector assembly

  • ECM

Comes on

DTC stored

Tip:
  • When any of these DTCs are stored, check the air fuel ratio sensor voltage output by entering the following menus on the GTS: Powertrain / Engine and ECT / Data List / Ptrl AF Control / AFS Voltage B1S1.

  • Short-term fuel trim values can also be read using the GTS.

  • The ECM regulates the voltages at the A1A+ and A1A- terminals of the ECM to a constant level. Therefore, the air fuel ratio sensor output voltage cannot be confirmed without using the GTS.

  • If an air fuel ratio sensor malfunction is detected, the ECM will store a DTC.

MONITOR DESCRIPTION

Sensor Voltage Detection Monitor:

Under air fuel ratio feedback control, If the air fuel ratio sensor output voltage is less than 2.8 V (very rich condition) for 5 seconds despite the heated oxygen sensor output voltage being less than 0.69 V, the ECM stores DTC P2196. Alternatively, if the air fuel ratio sensor output voltage is higher than 3.8 V (very lean condition) for 5 seconds despite the heated oxygen sensor output voltage being 0.21 V or higher, DTC P2195 is stored.

Sensor Current Detection Monitor:

A rich air fuel mixture causes a low air fuel ratio sensor current, and a lean air fuel mixture causes a high air fuel ratio sensor current. Therefore, the sensor output becomes low during acceleration, and it becomes high during deceleration with the throttle valve fully closed. The ECM monitors the air fuel ratio sensor current during fuel-cut and detects any abnormal current values.

If the air fuel ratio sensor output is 2.2 mA or higher for more than 3 seconds of cumulative time, the ECM interprets this as a malfunction in the air fuel ratio sensor and stores DTC P2195 (stuck on high side). If the air fuel ratio sensor output is less than 0.7 mA for more than 3 seconds of cumulative time, the ECM stores DTC P2196 (stuck on low side).

A284399E03

MONITOR STRATEGY

Required Sensors/Components (Main)

Air fuel ratio sensor

Required Sensors/Components (Related)

Heated oxygen sensor

Frequency of Operation

Continuous: Sensor voltage detection monitor

Once per driving cycle: Sensor current detection monitor

Duration

3 seconds: Sensor current detection monitor

5 seconds: Sensor voltage detection monitor

TYPICAL ENABLING CONDITIONS

Table 1. Sensor Voltage Detection Monitor

Time after engine start

30 seconds or more

Fuel system status

Closed-loop

Table 2. Sensor Current Detection Monitor

Auxiliary battery voltage

11 V or higher

Engine coolant temperature

75°C (167°F) or higher

Atmospheric pressure

76 kPa(abs) [570 mmHg(abs)] or higher

Air fuel ratio sensor status

Activated

Continuous time of fuel-cut

3 seconds or more, and less than 10 seconds

TYPICAL MALFUNCTION THRESHOLDS

Table 3. P2195: Sensor Voltage Detection Monitor (Lean Side Malfunction)

Heated oxygen sensor voltage

Rises from less than 0.21 V to 0.69 V or higher

Air fuel ratio sensor voltage

Higher than 3.8 V

Table 4. P2196: Sensor Voltage Detection Monitor (Rich Side Malfunction)

Heated oxygen sensor voltage

Falls from 0.69 V or higher to less than 0.21 V

Air fuel ratio sensor voltage

Less than 2.8 V

Table 5. P2195: Sensor Current Detection Monitor (High Side Malfunction)

Air fuel ratio sensor current

2.2 mA or higher

Table 6. P2196: Sensor Current Detection Monitor (Low Side Malfunction)

Air fuel ratio sensor current

Less than 0.7 mA

CONFIRMATION DRIVING PATTERN

A283818E31
A268862E07
  1. Connect the GTS to the DLC3.

  2. Turn the power switch on (IG).

  3. Turn the GTS on.

  4. Clear the DTCs (even if no DTCs are stored, perform the clear DTC procedure).

  5. Turn the power switch off and wait for at least 30 seconds.

  6. Turn the power switch on (IG) and turn the GTS on.

  7. Put the engine in inspection mode (maintenance mode).

    Click here

  8. Start the engine and warm it up until the engine coolant temperature reaches 75°C (167°F) or higher [A].

  9. With the engine running, drive the vehicle at a speed between 75 and 100 km/h (47 and 62 mph) for at least 10 minutes [B].

    CAUTION:

    When performing the confirmation driving pattern, obey all speed limits and traffic laws.

    Tip:

    If the engine stops, further depress the accelerator pedal to restart the engine.

  10. Using the GTS, enter the following menus to check the fuel-cut status: Powertrain / Engine and ECT / Data List / Primary / Idle Fuel Cut.

  11. With shift state S selected [C] and the engine running, accelerate the vehicle to 75 km/h (47 mph) or more by depressing the accelerator pedal for at least 10 seconds [D].

    CAUTION:

    When performing the confirmation driving pattern, obey all speed limits and traffic laws.

    Tip:

    If the engine stops, further depress the accelerator pedal to restart the engine.

  12. Soon after performing step [D] above, release the accelerator pedal for at least 4 seconds without depressing the brake pedal in order to execute fuel-cut control [E].

    Tip:

    While "Idle Fuel Cut" on the Data List is ON, fuel-cut control is being executed.

  13. Allow the vehicle to decelerate until the vehicle speed decreases to less than 10 km/h (6 mph).

  14. Repeat steps [C] through [E] above at least 3 times in one driving cycle.

  15. Enter the following menus: Powertrain / Engine and ECT / Trouble Codes [F].

  16. Read the pending DTCs.

    Tip:
    • If a pending DTC is output, the system is malfunctioning.

    • If a pending DTC is not output, perform the following procedure.

  17. Enter the following menus: Powertrain / Engine and ECT / Utility / All Readiness.

  18. Input the DTC: P2195 or P2196.

  19. Check the DTC judgment result.

    GTS Display

    Description

    NORMAL

    • DTC judgment completed

    • System normal

    ABNORMAL

    • DTC judgment completed

    • System abnormal

    INCOMPLETE

    • DTC judgment not completed

    • Perform driving pattern after confirming DTC enabling conditions

    N/A

    • Unable to perform DTC judgment

    • Number of DTCs which do not fulfill DTC preconditions has reached ECU memory limit

    Tip:
    • If the judgment result shows NORMAL, the system is normal.

    • If the judgment result shows ABNORMAL, the system has a malfunction.

    • If the judgment result shows INCOMPLETE or N/A, perform steps [B] through [F] again.

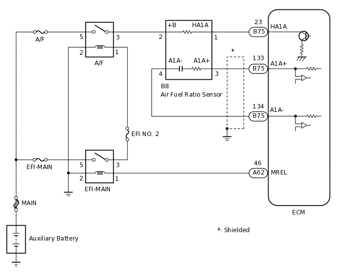
WIRING DIAGRAM

A371206E02

CAUTION / NOTICE / HINT

Note:

Inspect the fuses for circuits related to this system before performing the following procedure.

Tip:
  • A low air fuel ratio sensor voltage could be caused by a rich air fuel mixture. Check for conditions that would cause the engine to run rich.

  • A high air fuel ratio sensor voltage could be caused by a lean air fuel mixture. Check for conditions that would cause the engine to run lean.

  • Sensor 1 refers to the sensor closest to the engine assembly.

  • Sensor 2 refers to the sensor farthest away from the engine assembly.

  • Read freeze frame data using the GTS. The ECM records vehicle and driving condition information as freeze frame data the moment a DTC is stored. When troubleshooting, freeze frame data can help determine if the vehicle was moving or stationary, if the engine was warmed up or not, if the air fuel ratio was lean or rich, and other data from the time the malfunction occurred.

PROCEDURE

  1. CHECK ANY OTHER DTCS OUTPUT (IN ADDITION TO DTC P2195 OR P2196)

    1. Connect the GTS to the DLC3.

    2. Turn the power switch on (IG).

    3. Turn the GTS on.

    4. Enter the following menus: Powertrain / Engine and ECT / Trouble Codes.

    5. Read the DTCs.

      Powertrain > Engine and ECT > Trouble Codes

      Result

      Result

      Proceed to

      DTC P2195 or P2196 is output

      A

      DTC P2195 or P2196 and P0136, P0137 or P0138 are output

      DTC P2195 or P2196 and other DTCs are output

      B

      Tip:

      If any DTCs relating to the air fuel ratio sensor (DTCs for the air fuel ratio sensor heater or air fuel ratio sensor admittance) are output, troubleshoot those DTCs first.

    B

    GO TO DTC CHART

    A
  2. CONFIRM IF VEHICLE HAS RUN OUT OF FUEL IN PAST

    1. Has the vehicle run out of fuel in the past?

    Result

    Proceed to

    YES

    NO

    NO

    READ VALUE USING GTS (TEST VALUE OF AIR FUEL RATIO SENSOR)Click here

    YES
  3. CHECK WHETHER DTC OUTPUT RECURS (DTC P2195 OR P2196)

    1. Connect the GTS to the DLC3.

    2. Turn the power switch on (IG).

    3. Turn the GTS on.

    4. Clear the DTCs.

      Click here

      Powertrain > Engine and ECT > Clear DTCs

    5. Turn the power switch off and wait for at least 30 seconds.

    6. Turn the power switch on (IG) and turn the GTS on.

    7. Put the engine in inspection mode (maintenance mode).

      Click here

      Powertrain > Hybrid Control > Utility

      Tester Display

      Inspection Mode

    8. Start the engine and warm it up.

    9. Drive the vehicle in accordance with the driving pattern described in the Confirmation Driving Pattern.

    10. Enter the following menus: Powertrain / Engine and ECT / Utility / All Readiness.

      Powertrain > Engine and ECT > Utility

      Tester Display

      All Readiness

    11. Input the DTC: P2195 or P2196.

    12. Check the DTC judgment result.

      Result

      Result

      Proceed to

      NORMAL

      (DTCs are not output)

      A

      ABNORMAL

      (DTC P2195 or P2196 is output)

      B

    A

    DTC CAUSED BY RUNNING OUT OF FUEL

    B

    READ VALUE USING GTS (TEST VALUE OF AIR FUEL RATIO SENSOR)Click here

  4. READ VALUE USING GTS (TEST VALUE OF AIR FUEL RATIO SENSOR)

    1. Connect the GTS to the DLC3.

    2. Turn the power switch on (IG).

    3. Turn the GTS on.

    4. Clear the DTCs.

      Click here

      Powertrain > Engine and ECT > Clear DTCs

    5. Put the engine in inspection mode (maintenance mode).

      Click here

      Powertrain > Hybrid Control > Utility

      Tester Display

      Inspection Mode

    6. Start the engine and warm it up.

    7. Enter the following menus: Powertrain / Engine and ECT / Data List / AFS Current B1S1.

      Powertrain > Engine and ECT > Data List

      Tester Display

      AFS Current B1S1

    8. Drive the vehicle in accordance with the driving pattern described in Confirmation Driving Pattern.

    9. Check the test value of the air fuel ratio sensor output current during fuel-cut.

      Result

      Result

      Proceed to

      Within normal range (0.7 mA or higher, and less than 2.2 mA)

      A

      Outside normal range (Less than 0.7 mA, or 2.2 mA or higher)

      B

    B

    REPLACE AIR FUEL RATIO SENSORClick here

    A
  5. PERFORM ACTIVE TEST USING GTS (CONTROL THE INJECTION VOLUME FOR A/F SENSOR)

    1. Connect the GTS to the DLC3.

    2. Turn the power switch on (IG).

    3. Turn the GTS on.

    4. Put the engine in inspection mode (maintenance mode).

      Click here

      Powertrain > Hybrid Control > Utility

      Tester Display

      Inspection Mode

    5. Start the engine and warm it up until the engine coolant temperature reaches 75°C (167°F) or higher.

    6. Idle the engine for 5 minutes or more with the shift lever in P.

    7. Enter the following menus: Powertrain / Engine and ECT / Active Test / Control the Injection Volume for A/F Sensor / Ptrl AF Control / AFS Voltage B1S1 and O2S B1S2.

      Powertrain > Engine and ECT > Active Test

      Active Test Display

      Control the Injection Volume for A/F Sensor

      Data List Display

      AFS Voltage B1S1

      O2S B1S2

    8. Perform the Control the Injection Volume for A/F Sensor operation with the engine idling.

    9. Monitor the output voltages of the air fuel ratio and heated oxygen sensors (AFS Voltage B1S1 and O2S B1S2) displayed on the GTS.

      Tip:
      • The Control the Injection Volume for A/F Sensor operation lowers the fuel injection volume by 12.5% or increases the injection volume by 12.5%.

      • The air fuel ratio sensor has an output delay of a few seconds and the heated oxygen sensor has a maximum output delay of approximately 20 seconds.

      • If the sensor output voltage does not change (almost no reaction) while performing the Active Test, the sensor may be malfunctioning.

      GTS Display (Sensor)

      Injection Volume

      Status

      Voltage

      AFS Voltage B1S1

      (Air fuel ratio)

      12.5%

      Rich

      Below 3.1 V

      -12.5%

      Lean

      Higher than 3.4 V

      O2S B1S2

      (Heated oxygen)

      12.5%

      Rich

      Higher than 0.55 V

      -12.5%

      Lean

      Below 0.4 V

      Result

      Status of AFS Voltage B1S1

      Status of O2S B1S2

      Air Fuel Ratio Condition and Air Fuel Ratio Sensor Condition

      Proceed to

      Lean

      Lean

      Actual air fuel ratio lean

      A

      Rich

      Rich

      Actual air fuel ratio rich

      Lean

      Lean/Rich

      Air fuel ratio sensor malfunction

      B

      Rich

      Lean/Rich

      Air fuel ratio sensor malfunction

      Lean/Rich

      Lean/Rich

      Normal

      • Lean: During the Control the Injection Volume for A/F Sensor Active Test, the air fuel ratio sensor output voltage (AFS Voltage B1S1) is consistently higher than 3.4 V, and the heated oxygen sensor output voltage (O2S B1S2) is consistently below 0.4 V.

      • Rich: During the Control the Injection Volume for A/F Sensor Active Test, AFS Voltage B1S1 is consistently below 3.1 V, and O2S B1S2 is consistently higher than 0.55 V.

      • Lean/Rich: During the Control the Injection Volume for A/F Sensor Active Test, the output voltage of the air fuel ratio sensor and heated oxygen sensor alternate correctly.

      Tip:

      Refer to "Data List / Active Test" [AFS Voltage B1S1 and O2S B1S2].

      Click here

    B

    REPLACE AIR FUEL RATIO SENSORClick here

    A
  6. CHECK INTAKE SYSTEM

    1. Check the intake system for vacuum leaks.

      Click here

      OK

      No leaks in the intake system.

      Tip:

      Perform "Inspection After Repair" after repairing or replacing the intake system.

      Click here

    Result

    Proceed to

    OK

    NG

    NG

    REPAIR OR REPLACE INTAKE SYSTEM

    OK
  7. CHECK FOR EXHAUST GAS LEAK

    1. Check for exhaust gas leaks.

      OK

      No gas leaks.

      Tip:

      Perform "Inspection After Repair" after repairing or replacing the exhaust system.

      Click here

    Result

    Proceed to

    OK

    NG

    NG

    REPAIR OR REPLACE EXHAUST SYSTEM

    OK
  8. CHECK FUEL PRESSURE

    1. Check the fuel pressure.

      Click here

    Result

    Proceed to

    OK

    NG

    NG

    CHECK FUEL LINEClick here

    OK
  9. INSPECT FUEL INJECTOR ASSEMBLY

    1. Inspect the fuel injector assembly (whether fuel volume is high or low, and whether injection pattern is poor).

      Click here

      Tip:

      Perform "Inspection After Repair" after replacing the fuel injector assembly.

      Click here

    Result

    Proceed to

    OK

    NG

    NG

    REPLACE FUEL INJECTOR ASSEMBLY

    OK
  10. REPLACE AIR FUEL RATIO SENSOR

    1. Replace the air fuel ratio sensor.

      Click here

      Tip:

      Perform "Inspection After Repair" after replacing the air fuel ratio sensor.

      Click here

    Result

    Proceed to

    NEXT

    NEXT
  11. CHECK WHETHER DTC OUTPUT RECURS (DTC P2195 OR P2196)

    1. Connect the GTS to the DLC3.

    2. Turn the power switch on (IG).

    3. Turn the GTS on.

    4. Clear the DTCs.

      Click here

      Powertrain > Engine and ECT > Clear DTCs

    5. Turn the power switch off and wait for at least 30 seconds.

    6. Turn the power switch on (IG) and turn the GTS on.

    7. Put the engine in inspection mode (maintenance mode).

      Click here

      Powertrain > Hybrid Control > Utility

      Tester Display

      Inspection Mode

    8. Start the engine and warm it up.

    9. Drive the vehicle in accordance with the driving pattern described in the Confirmation Driving Pattern.

    10. Enter the following menus: Powertrain / Engine and ECT / Utility / All Readiness.

      Powertrain > Engine and ECT > Utility

      Tester Display

      All Readiness

    11. Input the DTC: P2195 or P2196.

    12. Check the DTC judgment result.

      Result

      Result

      Proceed to

      ABNORMAL

      (DTC P2195 or P2196 is output)

      A

      NORMAL

      (DTCs are not output)

      B

    B

    END

    A
  12. REPLACE ECM

    1. Replace the ECM.

      Click here

    Result

    Proceed to

    NEXT

    NEXT
  13. CONFIRM WHETHER MALFUNCTION HAS BEEN SUCCESSFULLY REPAIRED

    1. Connect the GTS to the DLC3.

    2. Turn the power switch on (IG).

    3. Turn the GTS on.

    4. Clear the DTCs.

      Click here

      Powertrain > Engine and ECT > Clear DTCs

    5. Turn the power switch off and wait for at least 30 seconds.

    6. Turn the power switch on (IG) and turn the GTS on.

    7. Put the engine in inspection mode (maintenance mode).

      Click here

      Powertrain > Hybrid Control > Utility

      Tester Display

      Inspection Mode

    8. Start the engine and warm it up.

    9. Drive the vehicle in accordance with the driving pattern described in the Confirmation Driving Pattern.

    10. Enter the following menus: Powertrain / Engine and ECT / Utility / All Readiness.

      Powertrain > Engine and ECT > Utility

      Tester Display

      All Readiness

    11. Input the DTC: P2195 or P2196.

    12. Check the DTC judgment result.

      Table 7. Result

      GTS Display

      Description

      NORMAL

      • DTC judgment completed

      • System normal

      ABNORMAL

      • DTC judgment completed

      • System abnormal

      INCOMPLETE

      • DTC judgment not completed

      • Perform driving pattern after confirming DTC enabling conditions

      N/A

      • Unable to perform DTC judgment

      • Number of DTCs which do not fulfill DTC preconditions has reached ECU memory limit

    Result

    Proceed to

    NEXT

    NEXT

    END

  14. CHECK FUEL LINE

    1. Check the fuel lines for leaks or blockage.

      Tip:

      Perform "Inspection After Repair" after replacing the fuel pump.

      Click here

    Result

    Proceed to

    OK

    NG

    OK

    REPLACE FUEL PUMP

    NG

    REPAIR OR REPLACE FUEL LINE

  15. REPLACE AIR FUEL RATIO SENSOR

    1. Replace the air fuel ratio sensor.

      Click here

      Tip:

      Perform "Inspection After Repair" after replacing the air fuel ratio sensor.

      Click here

    Result

    Proceed to

    NEXT

    NEXT
  16. CHECK WHETHER DTC OUTPUT RECURS (DTC P2195 OR P2196)

    1. Connect the GTS to the DLC3.

    2. Turn the power switch on (IG).

    3. Turn the GTS on.

    4. Clear the DTCs.

      Click here

      Powertrain > Engine and ECT > Clear DTCs

    5. Turn the power switch off and wait for at least 30 seconds.

    6. Turn the power switch on (IG) and turn the GTS on.

    7. Put the engine in inspection mode (maintenance mode).

      Click here

      Powertrain > Hybrid Control > Utility

      Tester Display

      Inspection Mode

    8. Start the engine and warm it up.

    9. Drive the vehicle in accordance with the driving pattern described in the Confirmation Driving Pattern.

    10. Enter the following menus: Powertrain / Engine and ECT / Utility / All Readiness.

      Powertrain > Engine and ECT > Utility

      Tester Display

      All Readiness

    11. Input the DTC: P2195 or P2196.

    12. Check the DTC judgment result.

      Result

      Result

      Proceed to

      NORMAL

      (DTCs are not output)

      A

      ABNORMAL

      (DTC P2195 or P2196 is output)

      B

    A

    END

    B

    REPLACE ECM