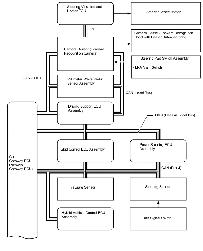
LANE-KEEPING ASSIST SYSTEM

B003GN5E02
B003GCPE02