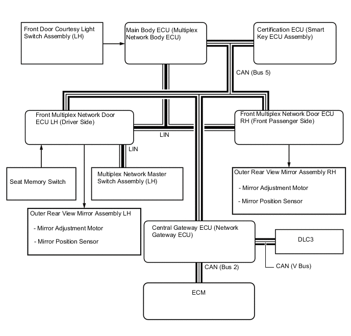
MIRROR SYSTEM

Figure 1. Mirror System

B003I4KE02

Figure 2. Automatic Glare-resistant Electrochromic (EC) Mirror

B003J0ME02

Figure 3. Mirror Heater System

B003IMFE01