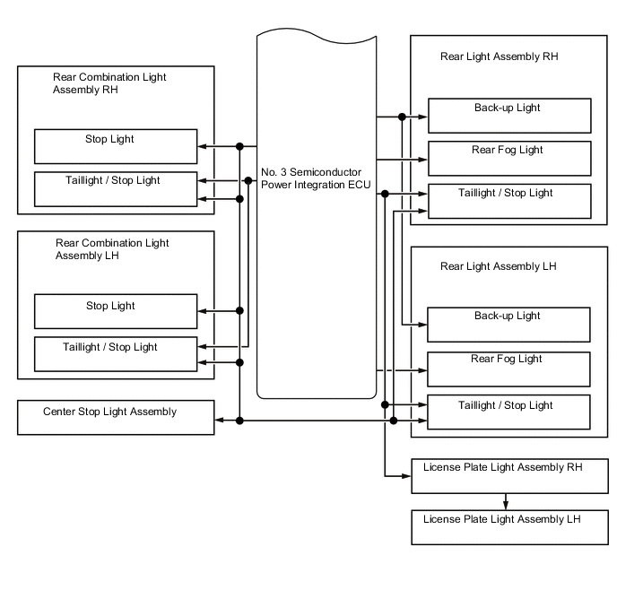
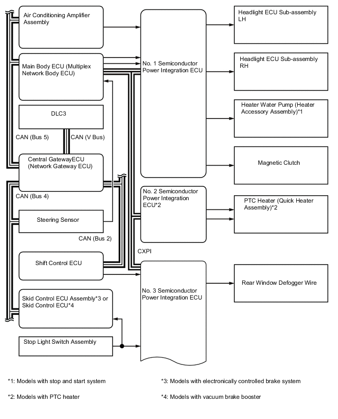
POWER INTEGRATION SYSTEM

B00566DE02
B005698E01