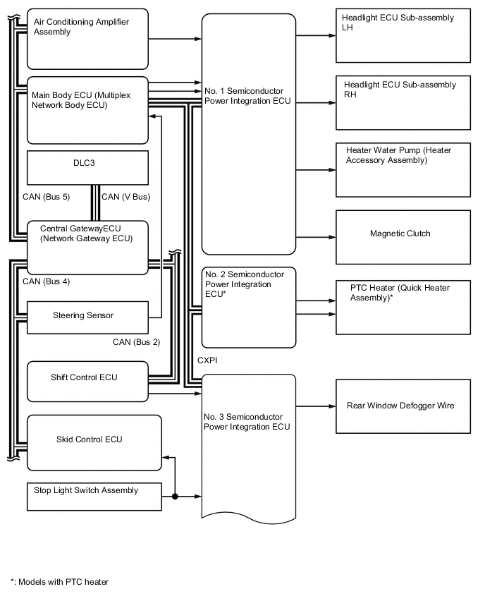
POWER INTEGRATION SYSTEM

B00566DE01
B005698E01