METER / GAUGE SYSTEM

Figure 1. Direct Line Signal 1

B0049ROE01

Figure 2. Direct Line Signal 2

B0049RQE01

Figure 3. CAN Communication Signal 1

B0049LCE01

Figure 4. CAN Communication Signal 2

B0049PIE01

Figure 5. CAN Communication Signal 3-1

B0049QWE01

Figure 6. CAN Communication Signal 3-2

B0049MAE01

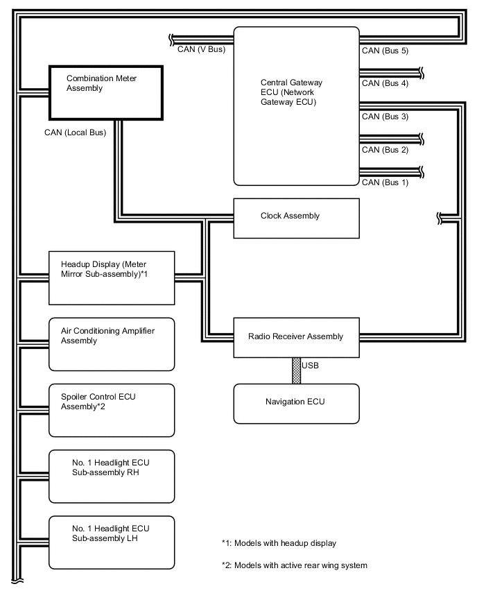
Figure 7. CAN Communication Signal 4-1

B0049NEE01

Figure 8. CAN Communication Signal 4-2

B0049MXE01