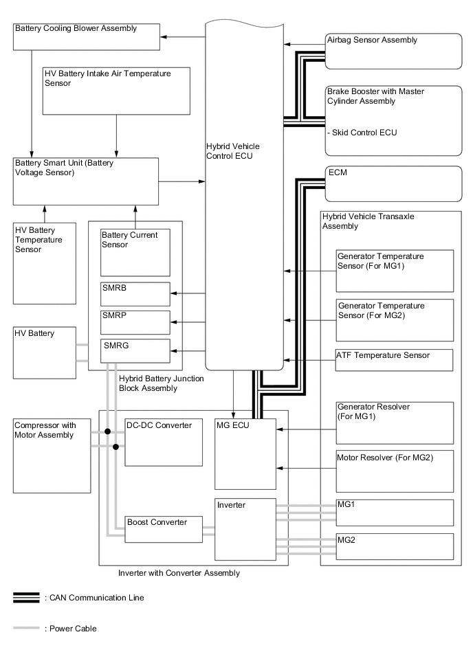
HYBRID CONTROL SYSTEM

A001LO6E01
A001LP2E01