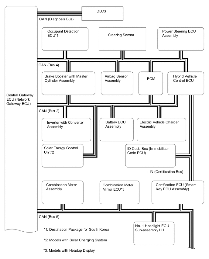
MULTIPLEX COMMUNICATION SYSTEM

A003IR9E02
A003ISME01
A003IRRE02