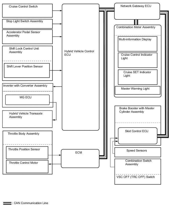
CRUISE CONTROL SYSTEM

A003IZ6E02