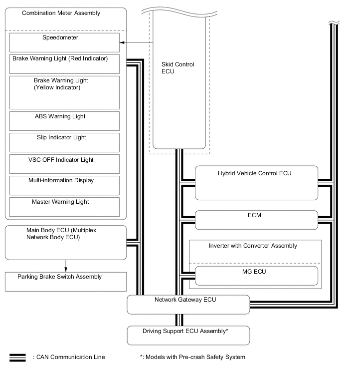
BRAKE CONTROL SYSTEM

A01RGB4E03
A01RGH9E01