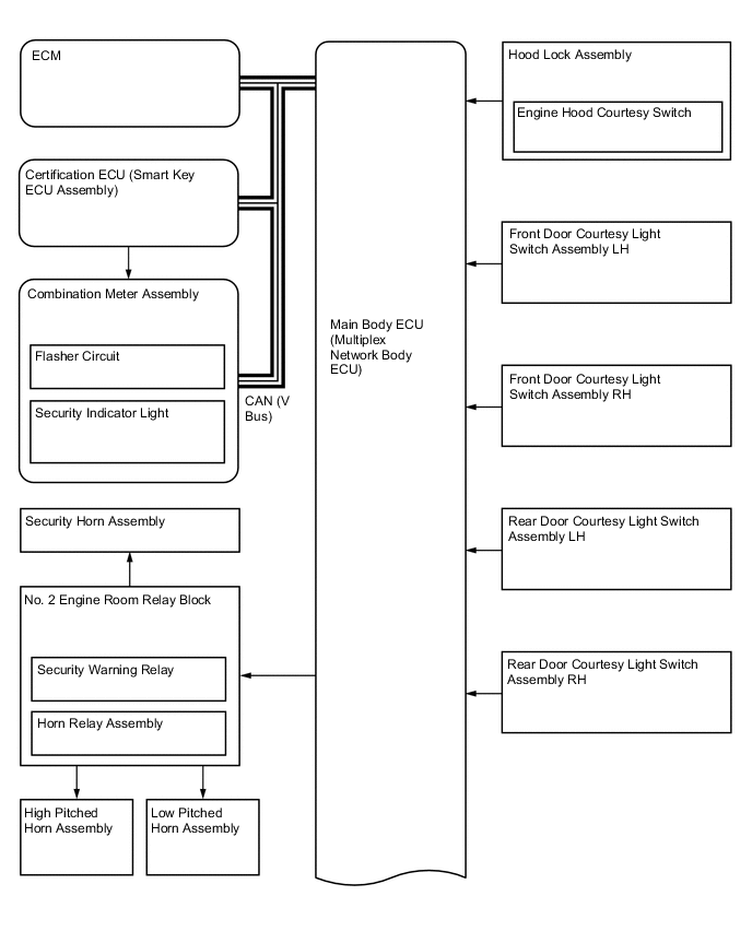
THEFT DETERRENT

A01IE35E01
A01IDW9E01