СИСТЕМА CVT


  1. CONSTRUCTION


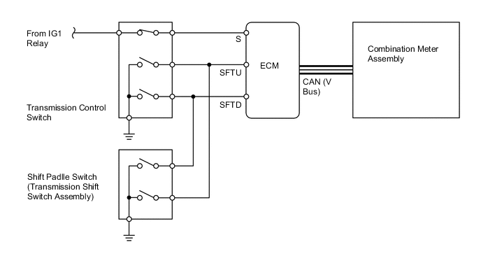
    1. The shift paddle switch (transmission shift switch assembly) is installed in the steering wheel. The shift paddle switch (transmission shift switch assembly) detects the operating conditions of the shift paddle "+" (upshift) or "-" (downshift) when the shift lever is in D or M, and sends the SFTU and SFTD signals to the ECM.

      A01JL8QC01
      *1 Shift Paddle Switch (Transmission Shift Switch Assembly) - -
      A01JL9CE01