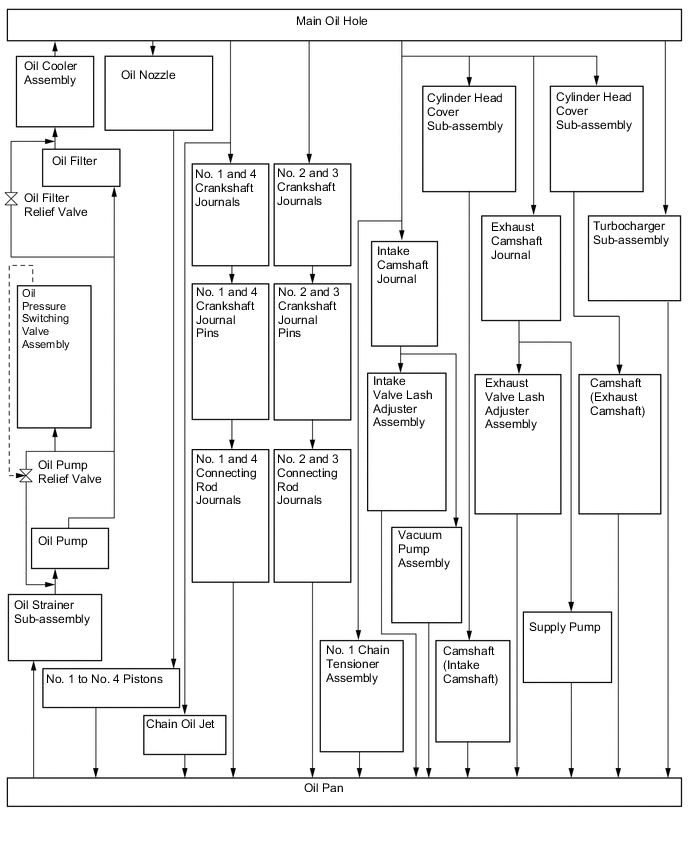
СИСТЕМА СМАЗКИ

A00YYBVE01