ЗАПУСК И ОСТАНОВ

A01T0YTE02
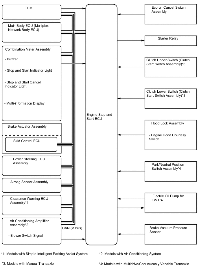
CAN Communication Signals
Item Sends to Engine Stop and Start ECU Receives from Engine Stop and Start ECU
ECM
  • Engine Speed

  • Engine Coolant Temperature

  • Accelerator Pedal Position

  • Battery Current

  • Battery Temperature

  • Battery State of Charging

  • Charge Request


  • Brake Booster Vacuum

  • Stop and Start Control Mode

  • Fuel Cut Request

  • Engine Start Request

Main Body ECU (Multiplex Network Body ECU)
  • Front Door Courtesy Switch (Driver)

  • Front Seat Belt Buckle switch (Driver)

-
Combination Meter Assembly
  • Ambient Temperature

  • Stop and Start Mode State


  • Stop and Start Indicator Light

  • Stop and Start Cancel Indicator Light

  • Air Conditioning Operation States

  • Buzzer Request

  • Stop and Start Operation Status

  • Stop and Start Control Mode

Air Conditioning Amplifier Assembly
  • Engine Start Request

  • Air Conditioning Operation State

Air Conditioning Operation States
Brake Actuator Assembly Skid Control ECU
  • Vehicle Speed

  • Vehicle Wheel Speed

-
Airbag Sensor Assembly Airbag Deployment Information in the Event of a Collision and Deceleration Signal -
Power Steering ECU Assembly EPS Assist Current -
Clearance Warning ECU* IPA Display Information -
*: Models with simple intelligent parking assist system