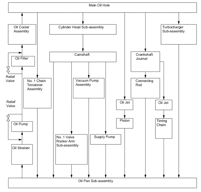
СИСТЕМА СМАЗКИ

A00XRPSE02