СИСТЕМА ОСВЕЩЕНИЯ

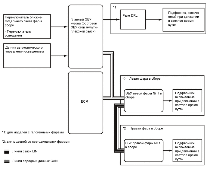
Figure 1. Система подфарников, включаемых при движении в светлое время суток (для моделей с системой подфарников, включаемых при движении в светлое время суток)

B001BSIE01

Figure 2. Система автоматического управления освещением (для моделей с системой автоматического управления освещением)

B001B9NE01

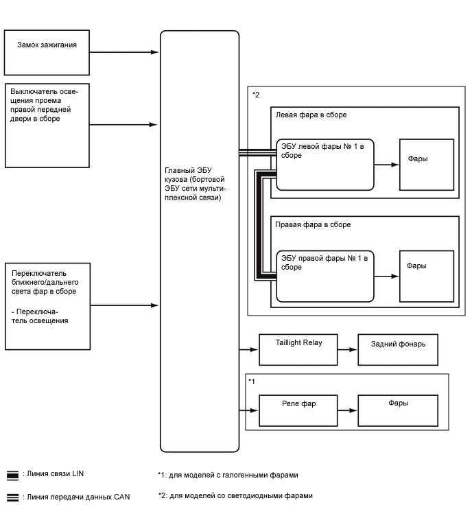
Figure 3. Система автоматического выключения освещения

B001BXPE01

Figure 4. Автоматическая система управления уровнем фар (для моделей с автоматической системой управления уровнем фар)

B001BTPE02

Figure 5. Сигнал экстренного торможения (для моделей с двигателем 5L-E)

B001BUOE05

Figure 6. Сигнал экстренного торможения (кроме моделей с двигателем 5L-E)

B001BL0E02

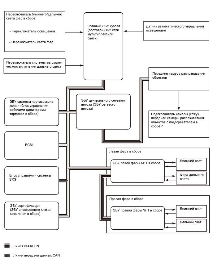
Figure 7. Система автоматического включения дальнего света (AHB) (для моделей с системой автоматического включения дальнего света (AHB))

B001BGIE02

Figure 8. Система освещения при посадке (для моделей с системой освещения при посадке)

B001BSOE01
B001BUYE01

Figure 9. Система сопроводительного освещения (для моделей с системой сопроводительного освещения)

B001B8SE01