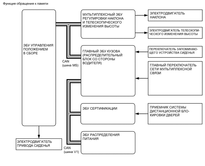
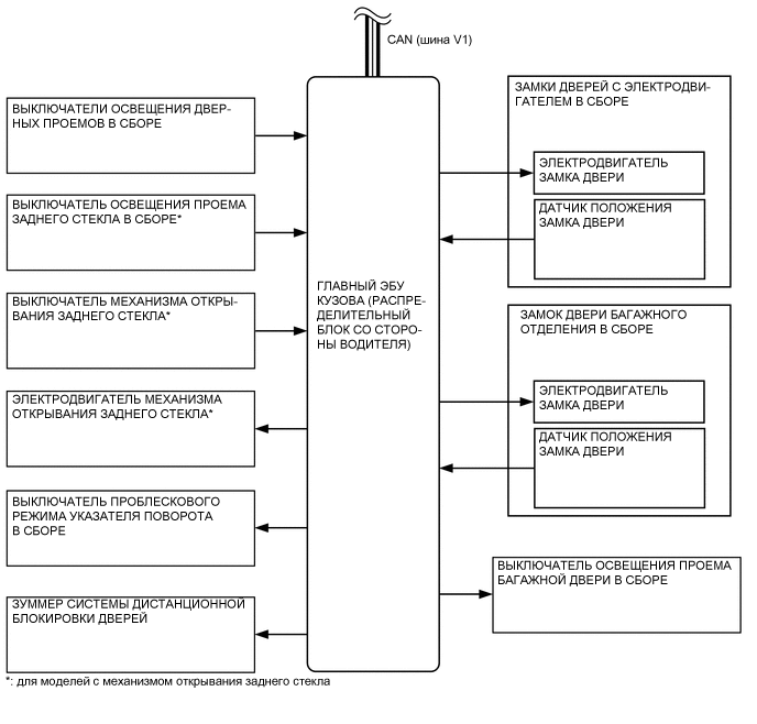
СИСТЕМА ПОСАДКИ И ЗАПУСКА

A01UL7RE06
A01UKUDE04
A01UL1XE03
A01UL0XE02