ПЕРЕДНЯЯ ПОДВЕСКА

A01UL38E02
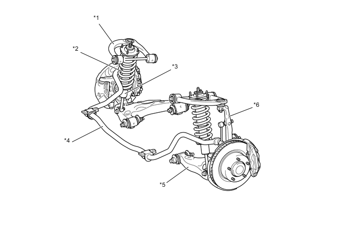
Обозначения на рисунке (для моделей без AVS и KDSS):
*1 Верхний рычаг передней подвески в сборе *2 Передняя цилиндрическая винтовая пружина
*3 Передний амортизатор в сборе *4 Передний стабилизатор поперечной устойчивости
*5 Нижний рычаг передней подвески № 1 *6 Поворотный кулак