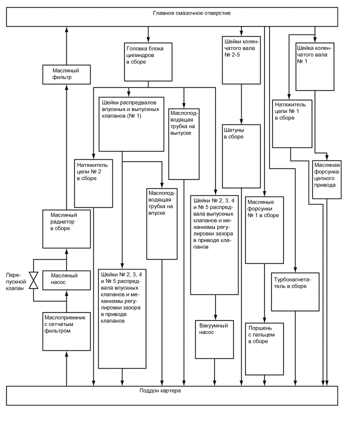
СИСТЕМА СМАЗКИ

A01UL2EE02