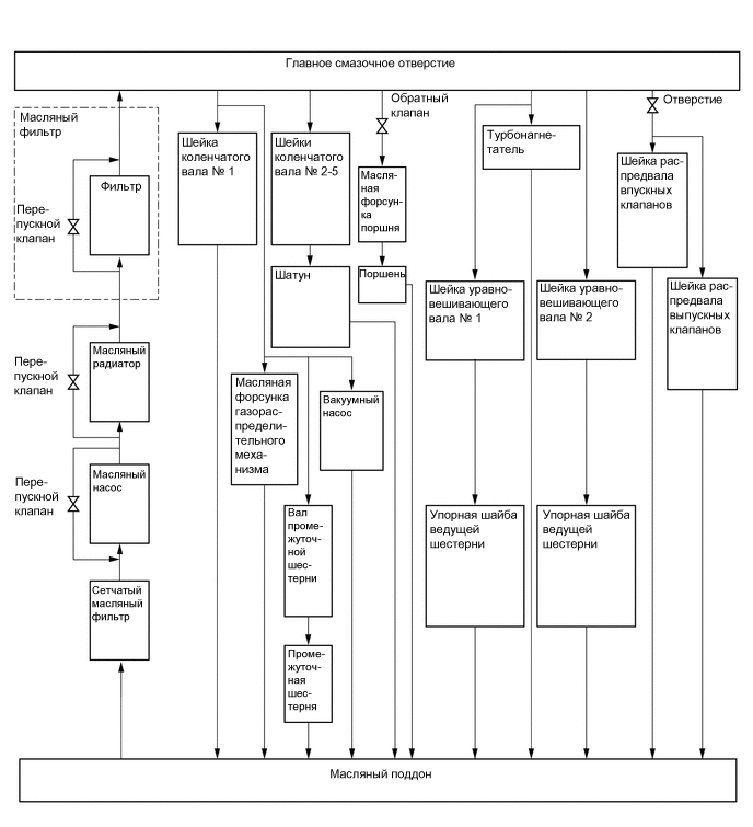
СИСТЕМА СМАЗКИ

A01UL96E02