СИСТЕМА ВПУСКА


  1. КОНСТРУКЦИЯ


    1. Воздушный фильтр в сборе


      1. В воздушном фильтре использован нетканый синтетический фильтрующий элемент.

      2. Во входной патрубок воздушного фильтра установлен циклонный фильтр предварительной очистки. Этот фильтр имеет винтовую форму и собирает частицы пыли крупного размера в пылесборнике, завихряя впускаемый воздух.

        A01ULACE03
        Обозначения на рисунке
        *1 Крышка воздушного фильтра *2 Фильтрующий элемент воздушного фильтра
        *3 Корпус воздушного фильтра *4 Циклонный фильтр предварительной очистки
        *5 Спиралевидная перегородка *6 Пылесборник
        *a Закрученный воздушный поток - -
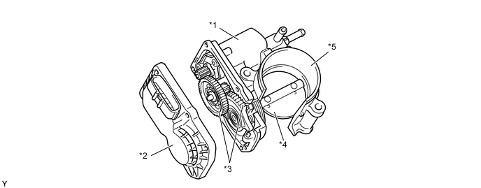
    2. Корпус дроссельной заслонки с электродвигателем в сборе


      1. В корпусе дроссельной заслонки объединены датчик положения и электродвигатель привода дроссельной заслонки. При этом в нем отсутствуют соединительные звенья. Такая конструкция позволяет существенно повысить качество управления дроссельной заслонкой.

      2. Для управления дроссельной заслонкой используется электродвигатель постоянного тока с превосходной характеристикой и минимальной потребляемой мощностью. ECM путем импульсного управления изменяет направление и величину тока, подаваемого в электродвигатель привода дроссельной заслонки, тем самым регулируя угол поворота дроссельной заслонки.

        A01UL43E03
        Обозначения на рисунке
        *1 Электродвигатель привода дроссельной заслонки *2 Датчик положения дроссельной заслонки
        *3 Редуктор *4 Дроссельная заслонка
        *5 Корпус дроссельной заслонки с электродвигателем в сборе - -