METER / GAUGE SYSTEM

Figure 1. Direct Line Signal 1 (except Models with 5L-E Engine)

B001BH2E01

Figure 2. Direct Line Signal 2 (except Models with 5L-E Engine)

B001B9QE01

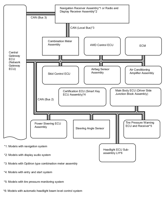
Figure 3. CAN Communication Signal 1 (except Models with 5L-E Engine)

B001BK7E01

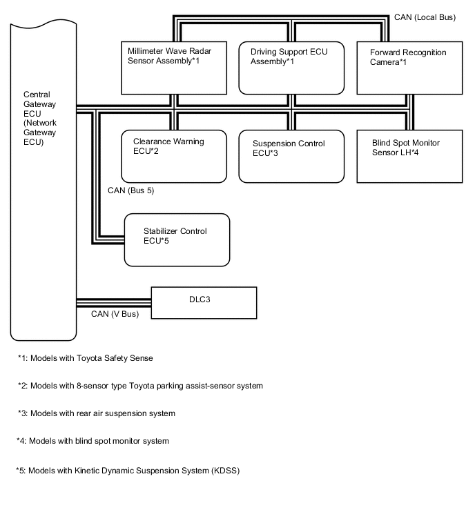
Figure 4. CAN Communication Signal 2 (except Models with 5L-E Engine)

B001B9ME01

Figure 5. Direct Line Signal (Models with 5L-E Engine)

B001BQYE01

Figure 6. CAN Communication Signal (Models with 5L-E Engine)

B001BI0E01