СИСТЕМА СТЕКЛООЧИСТИТЕЛЕЙ И СТЕКЛООМЫВАТЕЛЕЙ

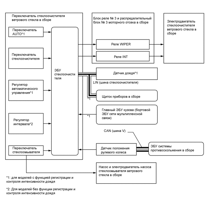
Figure 1. Система передних стеклоочистителей

A01MR9ME01

Figure 2. Система очистителей фар

A01MRFAE02