СИСТЕМА SFI


  1. OPERATION


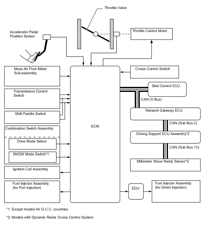
    1. The ETCS-i is used, providing excellent throttle control in all the operating ranges. The accelerator cable has been discontinued, and an accelerator pedal position sensor has been provided on the accelerator pedal (accelerator pedal sensor assembly).

    2. In the conventional throttle body, the throttle valve opening is determined by the amount of the accelerator pedal effort. In contrast, the ETCS-i uses the ECM to calculate the optimal throttle valve opening that is appropriate for the respective driving conditions and uses a throttle control motor to control the opening.

    3. The ETCS-i controls the idle speed, Traction Control (TRC), Vehicle Stability Control (VSC) system, cruise control system and dynamic radar cruise control system*.

      *: Models with dynamic radar cruise control system

    4. In case of an abnormal condition, this system switches to the limp mode.

      A01209ZE07
    5. The ECM drives the throttle control motor by determining the target throttle valve opening in accordance with the respective operating condition.

    6. The ECM controls the throttle to an optimal throttle valve opening that is appropriate for the driving conditions such as the amount of accelerator pedal effort and the engine speed in order to achieve excellent throttle control and comfort in all operating ranges.

      A01200ZE20
    7. The ECM controls the throttle valve in order to constantly maintain an ideal idle speed.

    8. As part of the TRC, the throttle valve opening angle is reduced by a demand signal sent from the skid control ECU to the ECM. This demand signal is sent if an excessive amount of slippage occurs at a drive wheel, thus ensuring vehicle stability and applying an appropriate amount of power to the road.

    9. In order to bring the effectiveness of the VSC into full play, the throttle valve angle is regulated through a coordination control by the skid control ECU and the ECM.

    10. In situations in which low-μ (low friction coefficient) road surface conditions can be anticipated, such as when driving in the snow, the rate of throttle valve opening can be controlled to help vehicle stability while driving on the slippery surface. This is accomplished by turning on SNOW mode. Pressing the SNOW side of the combination switch activates this mode. This mode modifies the relationship and reaction of the throttle to the accelerator pedal, and assists the driver by reducing the engine output from that of a normal level.*

      *: Except models for G.C.C. countries

    11. The ECM directly actuates the throttle valve for operation of the cruise control.

    12. On the models with dynamic radar cruise control system, the dynamic radar cruise control uses a millimeter wave radar sensor and driving support ECU assembly to determine the distance, direction, and relative speed of a vehicle ahead. Thus, the system can effect deceleration control, follow-up control, constant speed control, and acceleration control. To make these controls possible, the ECM controls the throttle valve.