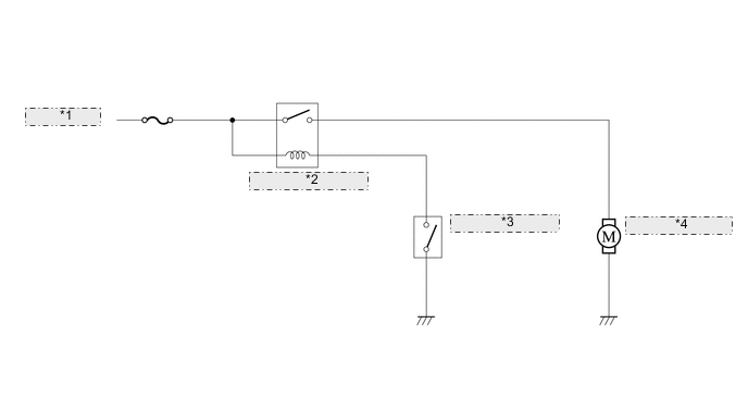
СИСТЕМА ФИКСАЦИИ ТОПЛИВНОЙ КРЫШКИ

A004VBOE05
*1 От аккумуляторной батареи
*2 Реле FUEL OPN (реле системы фиксации топливной крышки)
*3 Выключатель системы фиксации топливной крышки
*4 Электродвигатель системы фиксации топливной крышки