СИСТЕМА ПОМОЩИ ПРИ ПАРКОВКЕ

A004UTDE03
Обозначения на рисунке
*A Для моделей с левосторонним рулевым управлением *B Для моделей с правосторонним рулевым управлением
*1

Усилитель тормозной системы с главным цилиндром в сборе

- ЭБУ системы противоскольжения

*2 Задняя телекамера в сборе
*3 Замок двери багажного отделения в сборе - -
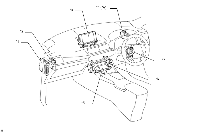
A004UW6E02
Обозначения на рисунке (для моделей с левосторонним рулевым управлением):
*A для моделей с сенсорной системой помощи при парковке LEXUS - -
*1 Многофункциональный дисплей *2 ЭБУ распределения питания
*3 ЭБУ предупреждения о недопустимой дистанции в сборе *4 Главный ЭБУ кузова (бортовой ЭБУ сети мультиплексной связи)
*5

Витой кабель с датчиком в сборе

- Датчик угла поворота рулевого колеса

*6 Переключатель передач на панели приборов в сборе
*7 Радиоприемник в сборе - -
A004USME02
Обозначения на рисунке (для моделей с правосторонним рулевым управлением):
*A для моделей с сенсорной системой помощи при парковке LEXUS - -
*1 ЭБУ распределения питания *2 Главный ЭБУ кузова (бортовой ЭБУ сети мультиплексной связи)
*3 Многофункциональный дисплей *4 ЭБУ предупреждения о недопустимой дистанции в сборе
*5 Радиоприемник в сборе *6 Переключатель передач на панели приборов в сборе
*7

Витой кабель с датчиком в сборе

- Датчик угла поворота рулевого колеса

- -