СИСТЕМА ПОМОЩИ ПРИ ПАРКОВКЕ

A004UTDE03
Обозначения на рисунке
*A Для моделей с левосторонним рулевым управлением *B Для моделей с правосторонним рулевым управлением
*1

Усилитель тормозной системы с главным цилиндром в сборе

- ЭБУ системы противоскольжения

*2 Задняя телекамера в сборе
*3 Замок двери багажного отделения в сборе - -
A004V8EE03
Обозначения на рисунке (для моделей с левосторонним рулевым управлением):
*1 Многофункциональный дисплей *2 ЭБУ распределения питания
*3 Главный ЭБУ кузова (бортовой ЭБУ сети мультиплексной связи) *4

Витой кабель с датчиком в сборе

- Датчик угла поворота рулевого колеса

*5 Переключатель передач на панели приборов в сборе *6 Радиоприемник в сборе
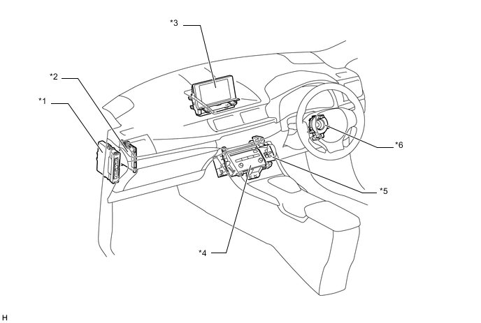
A004V4WE02
Обозначения на рисунке (для моделей с правосторонним рулевым управлением):
*1 ЭБУ распределения питания *2 Главный ЭБУ кузова (бортовой ЭБУ сети мультиплексной связи)
*3 Многофункциональный дисплей *4 Радиоприемник в сборе
*5 Переключатель передач на панели приборов в сборе *6

Витой кабель с датчиком в сборе

- Датчик угла поворота рулевого колеса