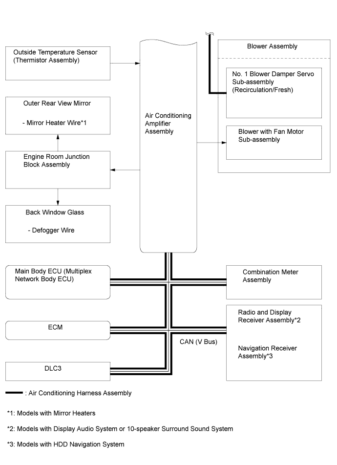
AIR CONDITIONING SYSTEM SYSTEM DIAGRAM

A01HLRUE02
A01HLZ8E01