СИСТЕМА ПОЛНОГО ПРИВОДА ДЕТАЛЬНОЕ ОПИСАНИЕ


  1. КОНСТРУКЦИЯ


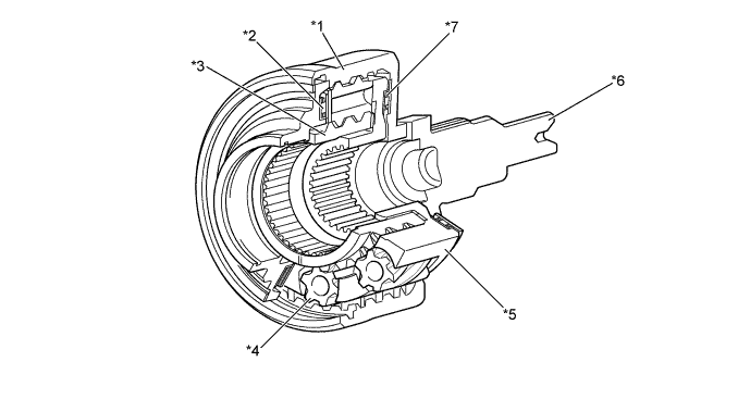
    1. Раздаточная коробка в сборе


      1. Данная раздаточная коробка приводит в движение передний выходной вал (соединительный фланец выходного вала) посредством промежуточной шестерни раздаточной коробки и использует межосевой дифференциал (корпус дифференциала № 1), который встроен в задний выходной вал, за счет чего раздаточная коробка стала более компактной.

      2. Когда крутящий момент подается через первичный вал раздаточной коробки, межосевой дифференциал (корпус дифференциала № 1) распределяет тяговое усилие между передним выходным валом (соединительным фланцем выходного вала) и задним выходным валом.

      3. С целью снижения шума в раздаточной коробке повышена точность обработки боковой поверхности зубьев промежуточной шестерни.

      4. Кроме того, в передний картер раздаточной коробки встроен механизм масляного насоса.

        A01GV06E01
        Обозначения на рисунке
        *1 Шестерня переднего привода раздаточной коробки в сборе *2 Первичный вал раздаточной коробки
        *3 Механизм масляного насоса *4 Передний выходной вал (соединительный фланец выходного вала в сборе)
        *5 Задающая шестерня раздаточной коробки в сборе *6 Промежуточная шестерня раздаточной коробки в сборе
        *7 Задний выходной вал *8 Соединительный фланец ведущей шестерни в сборе
        *9 Межосевой дифференциал (корпус межосевого дифференциала № 1 в сборе) - -
    2. Межосевой дифференциал (корпус дифференциала № 1 в сборе)


      1. В качестве межосевого дифференциала (корпуса дифференциала № 1 в сборе) используется LSD (дифференциал повышенного трения) TORSEN.

      2. Дифференциал повышенного трения TORSEN представляет собой дифференциал с ограничением крутящего момента. Он формирует ограниченный крутящий момент, пропорциональный крутящему моменту на валу привода автомобиля.

      3. Дифференциал повышенного трения TORSEN состоит из коронной шестерни, 8 сателлитов, солнечной шестерни, водила задней планетарной передачи, плоской шайбы и заднего выходного вала. Солнечная шестерня соединяется с передними колесами, а коронная шестерня – с задними колесами.

      4. Дифференциал повышенного трения TORSEN приводится в действие, когда частоты вращения передних и задних колес становятся разными, и оптимальным образом распределяет крутящий момент трансмиссии. В результате улучшаются сцепление и маневренность.

        A01GV8WE01
        Обозначения на рисунке
        *1 Коронная шестерня *2 Подшипник
        *3 Солнечная шестерня *4 Ведущая шестерня (сателлит)
        *5 Водило планетарной передачи *6 Задний выходной вал
        *7 Плоская шайба - -
        A01GV7FE01
        Обозначения на рисунке
        *1 Ведущая шестерня (сателлит) *2 Солнечная шестерня
        *3 Шестерня переднего привода раздаточной коробки в сборе *4 Первичный вал раздаточной коробки
        *5 Подшипник *6 Плоская шайба
        *7 Коронная шестерня *8 Водило планетарной передачи
        A01GURA Передние колеса A01GUSE Задние колеса
      5. Коэффициент распределения крутящих моментов между передними и задними колесами изменяется в зависимости от состояния автомобиля, как описано в таблице ниже:

        Коэффициент распределения крутящих моментов
        Частоты вращения колес Коэффициент распределения (крутящий момент передних колес: крутящий момент задних колес)
        Разгон Замедление
        A01GUSPE01 40 : 60 40 : 60
        A01GUSYE01 31 : 69 50 : 50
        A01GURSE01 48 : 52 30 : 70
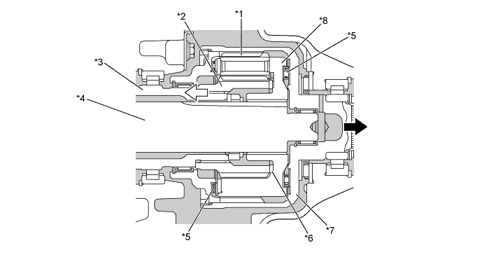
    3. Механизм масляного насоса


      1. Для смазывания внутренних деталей трансмиссии используется трохоидный шестеренчатый насос. Данный масляный насос приводится в движение промежуточной шестерней раздаточной коробки через приводной вал масляного насоса раздаточной коробки.

      2. Для снижения массы раздаточной коробки корпус масляного насоса встроен в передний картер раздаточной коробки.

        A01GUTBE01
        Обозначения на рисунке
        *1 Передний картер раздаточной коробки *2 Ротор масляного насоса раздаточной коробки
        *3 Ведомая шестерня масляного насоса раздаточной коробки *4 Пластина масляного насоса раздаточной коробки в сборе
        *5 Приводной вал масляного насоса раздаточной коробки - -
  2. ПРИНЦИП РАБОТЫ


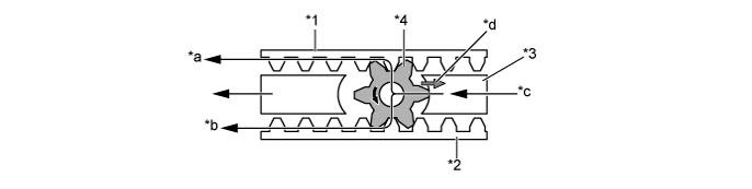
    1. Межосевой дифференциал (корпус дифференциала № 1 в сборе)


      1. На повороте частота вращения солнечной шестерни (со стороны передних колес) отличается от частоты вращения коронной шестерни (со стороны задних колес), и сателлит вращается вокруг своей оси. При этом в направлении расцепления с солнечной и коронной шестернями сателлит создает разделяющее усилие, поскольку его зубья имеют спиральную форму. В результате сателлит прижимается к поверхности стенки водила планетарной передачи, куда он заключен.

      2. Между сателлитом и водилом планетарной передачи возникает сопротивление трения. Это сопротивление заставляет сателлит прекратить вращение, вследствие чего начинает вращаться шестерня со стороны низкой частоты вращения. В результате разность частот вращения солнечной и коронной шестерен снижается, и крутящий момент распределяется со стороны высокой частоты вращения в сторону низкой частоты вращения.

        A01GV7AE01
        Обозначения на рисунке (принцип работы при движении по прямой)
        *1 Солнечная шестерня (со стороны передних колес) *2 Коронная шестерня (со стороны задних колес)
        *3 Водило планетарной передачи *4 Ведущая шестерня (сателлит)
        *a Частота вращения переднего выходного вала *b Частота вращения заднего выходного вала
        *c Частота вращения на входе - -
        A01GUUME01
        Обозначения на рисунке (принцип работы на повороте до активации LSD)
        *1 Солнечная шестерня (со стороны передних колес) *2 Коронная шестерня (со стороны задних колес)
        *3 Водило планетарной передачи *4 Ведущая шестерня (сателлит)
        *a Частота вращения переднего выходного вала *b Частота вращения заднего выходного вала
        *c Частота вращения на входе - -
        A01GV2DE01
        Обозначения на рисунке (принцип работы на повороте при активации LSD)
        *1 Солнечная шестерня (со стороны передних колес) *2 Коронная шестерня (со стороны задних колес)
        *3 Водило планетарной передачи *4 Ведущая шестерня (сателлит)
        *a Частота вращения переднего выходного вала *b Частота вращения заднего выходного вала
        *c Частота вращения на входе *d Ведущая шестерня (сателлит) зацепляется с водилом планетарной передачи (создается ограниченный крутящий момент дифференциала)
      3. Во время движения по прямой частоты вращения солнечной и коронной шестерен не отличаются. Следовательно, крутящий момент передается на передние и задние колеса, не вызывая вращения сателлита. Коэффициент распределения крутящего момента при движении по прямой составляет 40/60 (спереди/сзади).

        A01GUREE01
        Обозначения на рисунке (принцип работы при движении по прямой)
        *1 Солнечная шестерня (со стороны передних колес) *2 Ведущая шестерня (сателлит)
        *3 Коронная шестерня (со стороны задних колес) *4 Водило планетарной передачи
        *a Входной крутящий момент *b Крутящий момент переднего выходного вала
        *c Крутящий момент заднего выходного вала - -
        A01GUSE Передача мощности - -
        A01GUU9E01
      4. Когда частота вращения передних колес превышает частоту вращения задних колес, солнечная шестерня вращается быстрее коронной шестерни. При этом коэффициент распределения крутящего момента равен 31/69 (спереди/сзади), благодаря чему ослабляется тенденция к заносу передних колес автомобиля и улучшается поворачиваемость.

      5. Когда частота вращения передних колес ниже частоты вращения задних колес, солнечная шестерня вращается медленнее коронной шестерни. При этом коэффициент распределения крутящего момента равен 48/52 (спереди/сзади), благодаря чему ослабляется тенденция к заносу задних колес и обеспечивается устойчивость автомобиля на повороте.

        A01GV3UE01
        Обозначения на рисунке (распределение крутящего момента 31/69)
        *1 Солнечная шестерня (со стороны передних колес) *2 Ведущая шестерня (сателлит)
        *3 Коронная шестерня (со стороны задних колес) *4 Водило планетарной передачи
        *a Входной крутящий момент *b Крутящий момент переднего выходного вала
        *c Крутящий момент заднего выходного вала - -
        A01GUSE Передача мощности - -
        A01GUPME01
      6. В дополнение к сопротивлению трения между сателлитом и водилом планетарной передачи во время замедления на повороте создается дополнительное сопротивление трения, обусловленное тем, что солнечная шестерня посредством сателлита вводится в зацепление с коронной шестерней (смещается вправо на рисунке ниже) и прижимается к диску шайбы. Таким образом, когда частота вращения передних колес выше частоты вращения задних колес, из-за сопротивления трения коэффициент распределения крутящего момента становится равным 50/50 (спереди/сзади). Когда частота вращения передних колес ниже частоты вращения задних колес, коэффициент распределения крутящего момента составляет 30/70 (спереди/сзади). В результате улучшается курсовая устойчивость автомобиля при замедлении на повороте.

        A01GUY1E01
        Обозначения на рисунке (распределение крутящего момента 50/50)
        *1 Солнечная шестерня (со стороны передних колес) *2 Ведущая шестерня (сателлит)
        *3 Коронная шестерня (со стороны задних колес) *4 Водило планетарной передачи
        *a Давление на плоскую шайбу *b Входной крутящий момент
        *c Крутящий момент переднего выходного вала *d Крутящий момент заднего выходного вала
        A01GUSE Передача мощности - -
        A01GUPYE01