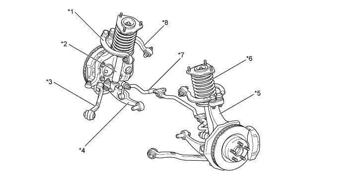
ПЕРЕДНЯЯ ПОДВЕСКА РАСПОЛОЖЕНИЕ ДЕТАЛЕЙ

A01GDREE01
Обозначения на рисунке (для моделей без пневматической подвески)
*1 Верхний рычаг передней подвески № 1 в сборе *2 Передний амортизатор в сборе
*3 Нижний рычаг передней подвески № 1 *4 Нижний рычаг передней подвески № 2
*5 Поворотный кулак *6 Передняя цилиндрическая винтовая пружина
*7 Передний стабилизатор поперечной устойчивости *8 Верхний рычаг передней подвески № 2 в сборе