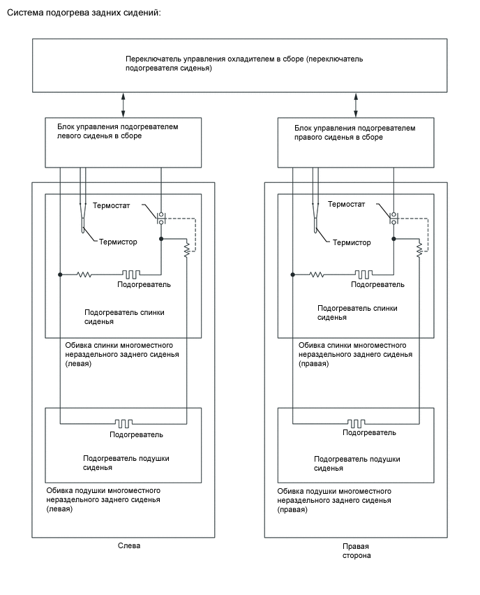
СИСТЕМА ПОДОГРЕВА СИДЕНИЙ

A0002W5E14
A0003C0E03