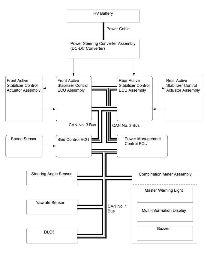
ACTIVE STABILIZER SUSPENSION SYSTEM SYSTEM DIAGRAM

A019WD6E01