| *1 | ECM | *2 | TCM |
| *3 | ATF Temperature Sensor | *4 | Counter Gear Speed Sensor |
| *5 | Input Turbine Speed Sensor | *6 | Park/Neutral Position Switch |
| *7 | Shift Solenoid Valve SL1 | *8 | Shift Solenoid Valve SL2 |
| *9 | Shift Solenoid Valve SL3 | *10 | Shift Solenoid Valve SL4 |
| *11 | Shift Solenoid Valve SLU | *12 | Shift Solenoid Valve SLT |
| *13 | Shift Solenoid Valve SL | - | - |
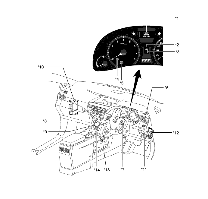
| *1 | Multi-information Display | *2 | S mode Indicator Light |
| *3 | Shift Indicator Light | *4 | Malfunction Indicator Lamp |
| *5 | ECT SNOW Indicator Light | *6 | Stop Light Switch Assembly |
| *7 | Multi-information Switch (Steering Pad Switch Assembly) | *8 | Shift Lock Release Button |
| *9 | Transmission Control Switch | *10 | Main Body ECU (Multiplex Network Body ECU) |
| *11 | DLC3 | *12 | Accelerator Pedal Rod - Accelerator Pedal Sensor Assembly |
| *13 | Shift Lock Control ECU Sub-assembly | *14 | Shift Lock Solenoid Assembly - P Detection Switch |
| *1 | Multi-information Display | *2 | S mode Indicator Light |
| *3 | Shift Indicator Light | *4 | Malfunction Indicator Lamp |
| *5 | ECT SNOW Indicator Light | *6 | Stop Light Switch Assembly |
| *7 | Multi-information Switch (Steering Pad Switch Assembly) | *8 | Shift Lock Release Button |
| *9 | Transmission Control Switch | *10 | Main Body ECU (Multiplex Network Body ECU) |
| *11 | DLC3 | *12 | Accelerator Pedal Rod - Accelerator Pedal Sensor Assembly |
| *13 | Shift Lock Control ECU Sub-assembly | *14 | Shift Lock Solenoid Assembly - P Detection Switch |