СИСТЕМА ДИФФЕРЕНЦИАЛОВ ДЕТАЛЬНОЕ ОПИСАНИЕ


  1. НАЗНАЧЕНИЕ ОСНОВНЫХ УСТРОЙСТВ

    Для моделей с системой блокировки заднего дифференциала
    Устройство Функция
    Привод переключения блокировки дифференциала Электродвигатель переключения блокировки заднего дифференциала Служит для включения и выключения блокировки заднего дифференциала в соответствии с сигналами от ЭБУ блокировки заднего дифференциала.
    Концевой выключатель блокировки заднего дифференциала Служит для определения положения электродвигателя переключения блокировки заднего дифференциала и передачи соответствующего сигнала в ЭБУ блокировки заднего дифференциала.
    Датчик положения блокировки заднего дифференциала Служит для определения положения блокировки заднего дифференциала и передачи соответствующего сигнала в ЭБУ блокировки заднего дифференциала и др. устройства.
    Переключатель управления блокировкой заднего дифференциала Служит для включения и выключения блокировки заднего дифференциала, и передачи соответствующего сигнала в ЭБУ блокировки заднего дифференциала.
    Индикатор-переключатель раздаточной коробки (положение L4)*1 Служит для определения, находится ли раздаточная коробка в положении пониженной передачи, и передачи соответствующего сигнала в ЭБУ блокировки заднего дифференциала.
    ЭБУ блокировки заднего дифференциала Управляет электродвигателем переключения блокировки заднего дифференциала в соответствии с сигналами переключателей.
    ЭБУ системы противоскольжения *2 Определяет сигнал режима привода.
    Щиток приборов в сборе Контрольная лампа блокировки заднего дифференциала
    • Мигает, пока происходит включение или выключение блокировки заднего дифференциала, и горит, когда блокировка включена.

    • Мигает, если в процессе включения/выключения блокировки заднего дифференциала не выполняются условия переключения.

    Контрольная лампа ABS*2 Загорается для уведомления водителя об отключении АБС в результате блокирования заднего дифференциала с помощью системы блокировки.

    • *1: для моделей с полным приводом

    • *2: для моделей с системой управления тормозами

  2. УСЛОВИЯ РАБОТЫ


    1. Система блокировки заднего дифференциала


      1. На моделях с приводом на одну ось задний дифференциал можно заблокировать только при скорости движения не более 8 км/час (5 миль в час). При этом задний дифференциал не должен переключаться в состояние блокировки, пока автомобиль совершает поворот, а также при пробуксовке колес.

      2. На моделях с полным приводом задний дифференциал можно заблокировать только при включенном режиме привода LLи скорости движения не более 8 км/час (5 миль в час). При этом задний дифференциал не должен переключаться в состояние блокировки, пока автомобиль совершает поворот, а также при пробуксовке колес.

      3. Во время работы системы блокировки заднего дифференциала функция АБС, реализованная в системе управления тормозами, не действует.

  3. КОНСТРУКЦИЯ


    1. Передний дифференциал (для моделей с полным приводом)


      1. В качестве подшипника ведущей шестерни переднего дифференциала применяется двухрядный конический роликовый подшипник, благодаря чему достигается снижение потерь на трение, и, как следствие, уменьшается расход топлива.

        A01J2UAE01
        Обозначения на рисунке
        *1 Коронная шестерня *2 Ведущая шестерня переднего дифференциала
        *3 Чашка переднего дифференциала в сборе *4 Трубка переднего дифференциала
        *5 Держатель дифференциала - -
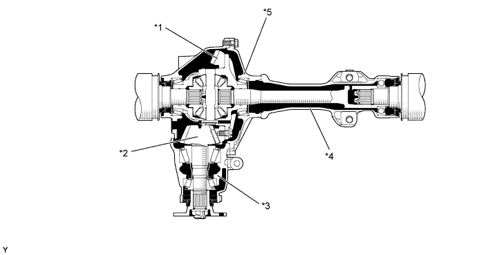
    2. Задний дифференциал


      1. В качестве подшипника ведущей шестерни заднего дифференциала применяется двухрядный конический роликовый подшипник, благодаря чему достигается снижение потерь на трение, и, как следствие, уменьшается расход топлива.

        A01J2SOE02
        Обозначения на рисунке (для моделей без системы блокировки заднего дифференциала):
        *1 Коронная шестерня *2 Ведущая шестерня заднего дифференциала
        *3 Чашка заднего дифференциала в сборе - -
        A01J2OEE01
        Обозначения на рисунке (для моделей с системой блокировки заднего дифференциала):
        *1 Привод переключения блокировки дифференциала *2 Коронная шестерня
        *3 Ведущая шестерня заднего дифференциала *4 Чашка заднего дифференциала в сборе
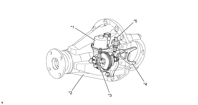
    3. Привод переключения блокировки дифференциала и датчик блокировки заднего дифференциала (для моделей с системой блокировки заднего дифференциала)


      1. Вращение вала электродвигателя переключения блокировки заднего дифференциала по часовой стрелке или против часовой стрелки в соответствии с сигналом от ЭБУ блокировки заднего дифференциала вызывает перемещение стержня вилки переключения блокировки заднего дифференциала, в результате чего происходит включение или выключение блокировки заднего дифференциала.

      2. Концевой выключатель блокировки заднего дифференциала, встроенный в привод переключения блокировки заднего дифференциала, определяет положение электродвигателя переключения блокировки заднего дифференциала.

      3. Датчик положения блокировки заднего дифференциала, установленный на коробку заднего дифференциала в сборе, регистрирует вхождение вилки переключения блокировки заднего дифференциала в положение блокировки.

        A01J2OBE01
        Обозначения на рисунке
        *1 Электродвигатель переключения блокировки заднего дифференциала *2 Чашка заднего дифференциала в сборе
        *3 Концевой выключатель блокировки заднего дифференциала *4 Вилка переключения блокировки заднего дифференциала
        *5 Датчик положения блокировки заднего дифференциала - -
        A01J2OSE01
  4. ПРИНЦИП РАБОТЫ


    1. Включение/выключение блокировки заднего дифференциала


      1. Когда переключатель управления блокировкой заднего дифференциала устанавливается во включенное положение, от ЭБУ блокировки заднего дифференциала поступает управляющее напряжение для электродвигателя переключения блокировки заднего дифференциала (M1), и вилка переключения блокировки заднего дифференциала перемещается в сторону блокировки. В это время в ЭБУ блокировки заднего дифференциала сигнал концевого выключателя блокировки заднего дифференциала (RLY1, RLY2) используется для определения положения электродвигателя переключения блокировки заднего дифференциала. Сигнал датчика положения блокировки заднего дифференциала (RLP) используется для регистрации вхождения вилки переключения блокировки заднего дифференциала в положение блокировки. Когда достигается положение блокировки, подача управляющего напряжения от ЭБУ блокировки заднего дифференциала прекращается. Кроме того, в процессе включения блокировки заднего дифференциала ЭБУ заставляет контрольную лампу блокировки заднего дифференциала мигать, а после завершения операции оставляет ее во включенном состоянии.

      2. Когда переключатель управления блокировкой заднего дифференциала устанавливается в выключенное положение, от ЭБУ блокировки заднего дифференциала поступает управляющее напряжение для электродвигателя переключения блокировки заднего дифференциала (M2), и вилка переключения блокировки заднего дифференциала перемещается в сторону разблокирования. После достижения положения разблокировки выдача управляющего напряжения прекращается, а контрольная лампа блокировки заднего дифференциала гасится.

        A01J2SCE01
        Обозначения на рисунке
        *1 Вилка переключения блокировки заднего дифференциала *2 Концевой выключатель блокировки заднего дифференциала
        *3 Датчик положения блокировки заднего дифференциала *4 Электродвигатель переключения блокировки заднего дифференциала
        A01J2OA Сторона разблокировки A01J2L7 Сторона блокировки