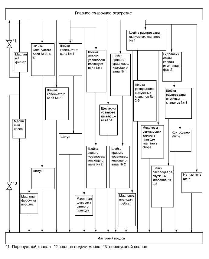
СИСТЕМА СМАЗКИ СХЕМА СИСТЕМЫ

A01J2S7E02