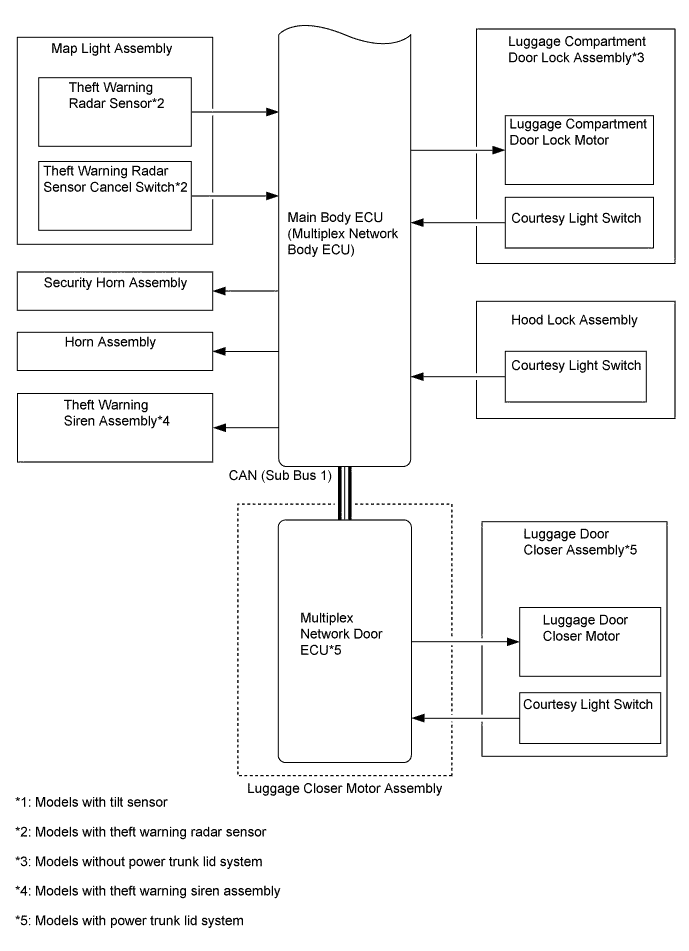
THEFT DETERRENT SYSTEM DIAGRAM

A01FPL5E01
A01FPOQE01