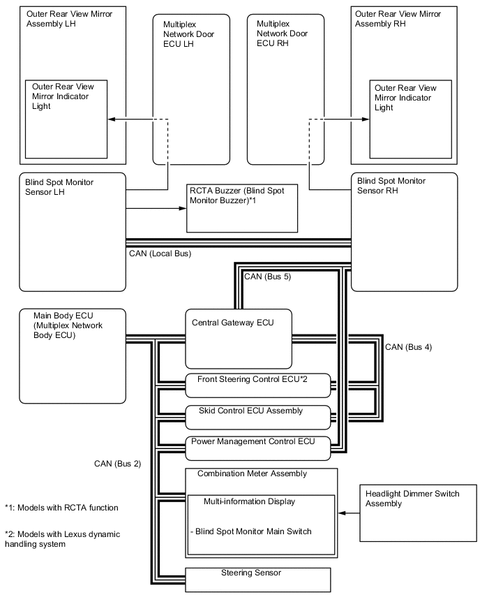
BLIND SPOT MONITOR SYSTEM

A001Z34E02