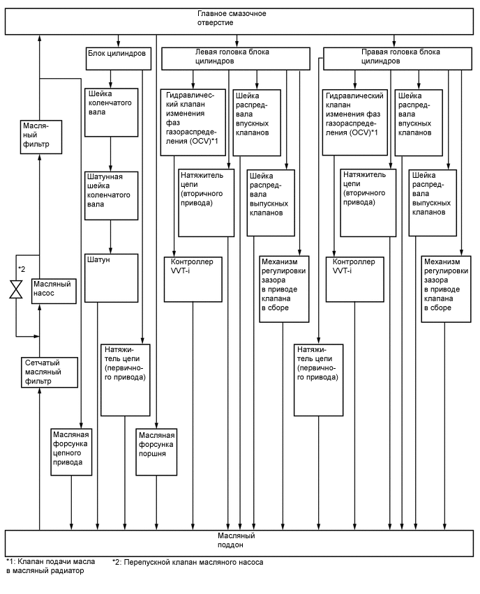
СИСТЕМА СМАЗКИ

A000M8GE02