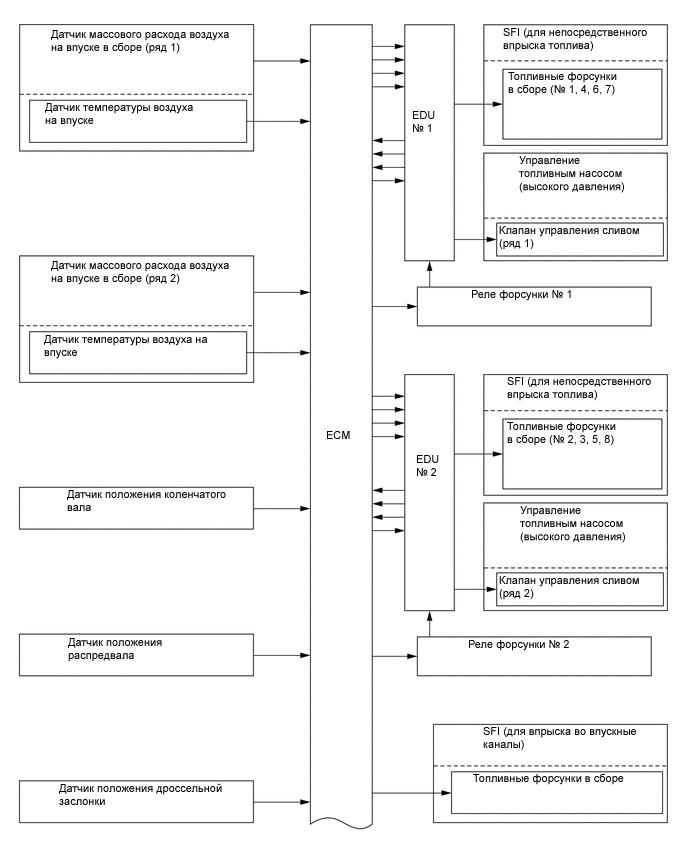
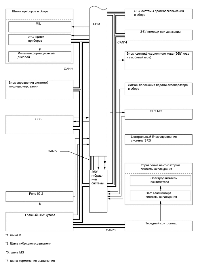
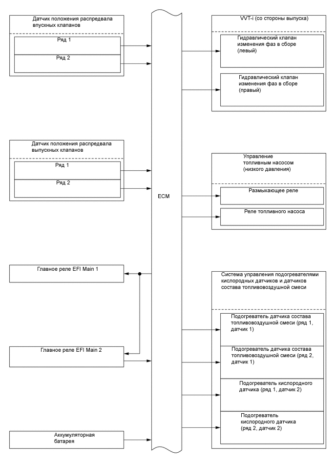
СИСТЕМА SFI

A000MFDE02
A000MELE02
A000M9DE02
A000LZPE02