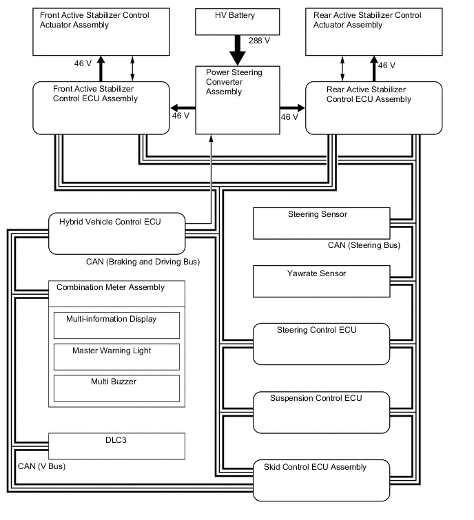
ACTIVE STABILIZER SUSPENSION SYSTEM

A000MJBE01