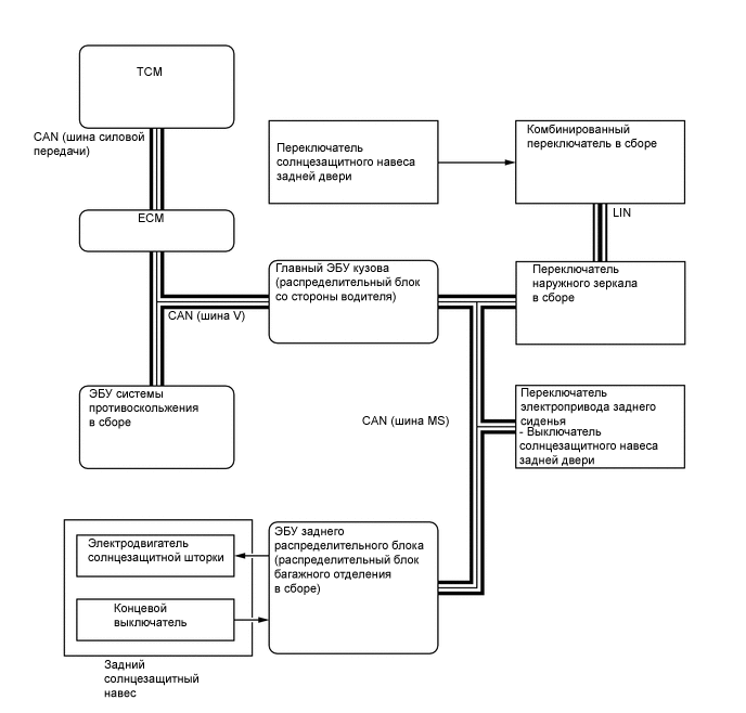
СИСТЕМА ЗАДНЕГО СОЛНЦЕЗАЩИТНОГО НАВЕСА

A0010AIE02