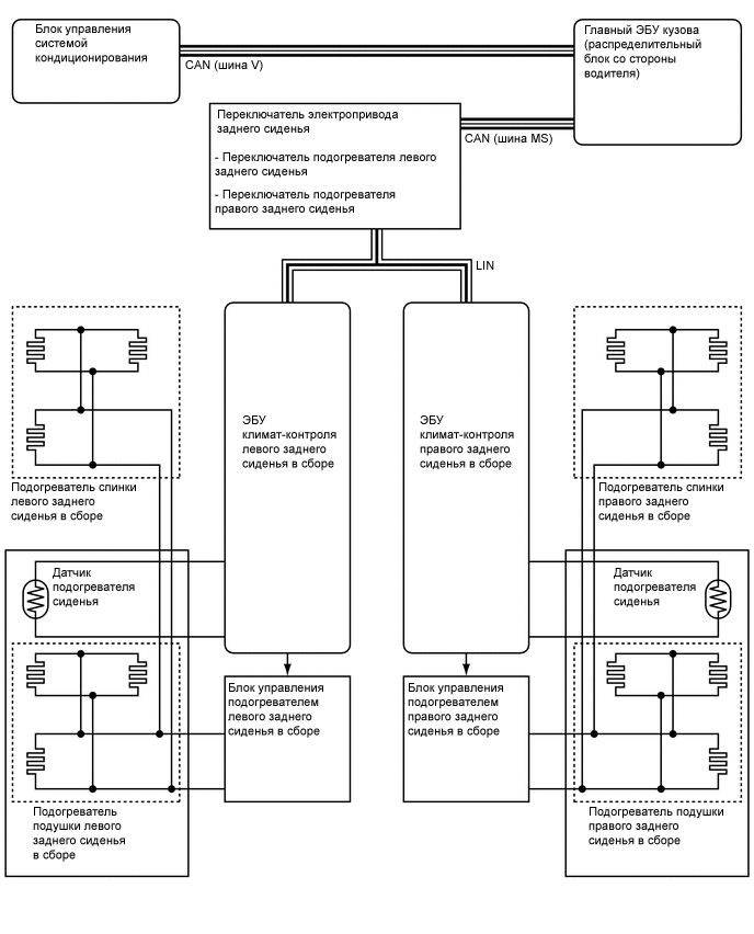
СИСТЕМА ПОДОГРЕВА СИДЕНИЙ

A0010WRE03