NEW FEATURES


  1. CAN


    1. The configuration of the CAN communication system has been changed.

    2. A central gateway ECU has been adopted and configured into the CAN communication system for collectively controlling the CAN buses.

    3. System Diagram

      Figure 1. Sub Bus 15 (Models with 3UR-FE Engine)

      A01W63PE01
      *1 Transmission Control Computer Assembly
      *2 to/from Bus 2

      1. Models with Central Gateway ECU

        Figure 2. Bus 5

        A01W5XEE01

        Figure 3. Bus 3

        A01W6AJE01

        Figure 4. V Bus

        A01W6KKE01
        *1 Central Gateway ECU
        *2 to/from Bus 5/Bus 3/Bus 2

        Figure 5. V1 Bus for LHD

        A01W615E01
        A01W5V1E01

        Figure 6. Bus 2 for RHD

        A01W5T3E01
        A01W6KME01

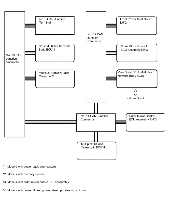
        Figure 7. Sub Bus 1 for LHD

        A01W6X5E01

        Figure 8. Sub Bus 1 for RHD

        A01W5TUE01

        Figure 9. Local Bus

        A01W65ZE01

        Figure 10. Local Bus

        A01W6YPE01

        Figure 11. Local Bus (Models with Blind Spot Monitor System)

        A01W5TYE01
        *1 Blind Spot Monitor Sensor LH
        *2 Blind Spot Monitor Sensor RH
      2. Models without Central Gateway ECU

        Figure 12. V Bus for LHD

        A01W6NZE01
        A01W6MQE01

        Figure 13. V Bus for RHD

        A01W5WEE01
        A01W6OHE01

        Figure 14. Sub Bus 1 for LHD

        A01W5SVE01

        Figure 15. Sub Bus 1 for RHD

        A01W5VZE01
      3. Layout of Main Components

        A01W6CCC01
        *A Models with Side View Camera (Television Camera with Dynamic Guide Line Assembly) *B Models with Outer Mirror Control ECU Assembly
        *C Models with Pre-crash Safety System *D Models with Multi-terrain Monitor System
        *E Models with CAN Communication Compatible Inner Rear View Mirror Assembly *F Models with CAN Communication Compatible Electrical Key and TPMS Receiver Assembly
        *G Models with Forward Recognition Camera - -
        *1 Outer Rear View Mirror Assembly RH *2 Outer Mirror Control ECU Assembly RH
        *3 ECM *4 Millimeter Wave Radar Sensor Assembly
        *5 Front Television Camera Assembly *6 Skid Control ECU
        *7 Inner Rear View Mirror Assembly *8 Outer Mirror Control ECU Assembly LH
        *9 Outer Rear View Mirror Assembly LH *10 Electrical Key and TPMS Receiver Assembly
        *11 Forward Recognition Camera - -
        A01W6O7C01
        *A Models with 4-wheel Active Height Control Suspension *B Models with Blind Spot Monitor System
        *C Models with Multi-terrain Monitor System *D Models with Power Back Door System
        *1 Suspension Control ECU *2 Blind Spot Monitor Sensor
        *3 Rear View Camera (Television Camera with Dynamic Guide Line Assembly) *4 No. 2 Multiplex Network Body ECU
        *5 Multiplex Network Door Computer - -
        A01W6P6C01
        *A Models with Steering Sensor *B Models with Entry and Start System
        *C Models with Toyota Parking Assist-sensor System *D Models with Multi-terrain Monitor System
        *E Models with Pre-crash Safety System *F Models with Variable Flow Control Power Steering
        *G Models with Power Tilt and Power Telescopic Steering Column *H Models with Variable Gear Ratio Steering System
        *I Models with Memory System *J Models with Multi-media Module Receiver Assembly
        *K Models with 3UR-FE Engine *L Models with Static Automatic Headlight Beam Level Control System
        *M Models with Central Gateway ECU - -
        *1 Steering Sensor *2 Smart Key ECU Assembly
        *3 Clearance Warning ECU Assembly *4 Parking Assist ECU
        *5 Driving Support Computer Assembly *6 Power Steering ECU Assembly
        *7 Combination Meter Assembly *8 Multiplex Tilt and Telescopic ECU
        *9 Main Body ECU (Multiplex Network Body ECU) *10 Steering Control ECU
        *11 DLC3 *12 Front Power Seat Switch LH
        *13 Airbag Sensor Assembly *14 Multi-media Module Receiver Assembly
        *15 Air Conditioning Amplifier Assembly *16 Transmission Control Computer Assembly
        *17 4 Wheel Drive Control ECU *18 Headlight Leveling ECU Assembly
        *19 Central Gateway ECU - -
        *a Refer to the Service Bulletin for the installation position of the part. - -
  2. LIN


    1. Description


      1. A LIN communication compatible refreshing seat switch*1, ECM*2, generator assembly*2, headlight swivel ECU assembly*3 and headlight leveling motor*3 have been adopted.

      2. The refreshing seat switch*1 has been adopted to the configuration of the LIN communication for air conditioning system.

      3. A LIN communication for charging system and dynamic automatic headlight beam level control system has been adopted.

      4. A LIN communication for steering lock system and entry and start system has been changed.*4


        • *1: Models with heated or ventilated seat system

        • *2: Models with 3UR-FE engine

        • *3: Models with dynamic automatic headlight beam level control system

        • *4: Models with entry and start system

    2. System Diagram

      Figure 16. Air Conditioning System

      A01W6G1E01

      Figure 17. Charging System (Models with 3UR-FE Engine)

      A01W5VME01
      *1 Generator Assembly

      Figure 18. Steering Lock System and Entry and Start System (Models with Entry and Start System)

      A01W6J9E01
      *1 Smart Key ECU Assembly
      *2 Immobiliser Code ECU
      *3 Steering Lock Actuator Assembly

      Figure 19. Dynamic Automatic Headlight Beam Level Control System (Models with Dynamic Automatic Headlight Beam Level Control System)

      A01W6EBE01
      *1 Headlight Leveling Motor LH
      *2 Headlight Swivel ECU Assembly
      *3 Headlight Leveling Motor RH
    3. Layout of Main Components

      A01W6SFC01
      *A Models with Heated or Ventilated Seat System *B Models with No. 2 Air Conditioning Control Assembly
      *C Models without Navigation System *D Models with Entry and Start System
      *E Models with Dynamic Automatic Headlight Beam Level Control System - -
      *1 Refreshing Seat Switch *2 Steering Lock Actuator Assembly
      *3 No. 2 Air Conditioning Control Assembly *4 Air Conditioning Control Assembly
      *5 Headlight Swivel ECU Assembly *6 Air Conditioning Amplifier Assembly
      *7 Smart Key ECU Assembly *8 Immobiliser Code ECU
      *a Refer to the Service Bulletin for the installation position of the part. - -
      A01W6KNC01
      *A Models with 3UR-FE Engine *B Models with Dynamic Automatic Headlight Beam Level Control System
      *1 Generator Assembly *2 Headlight Leveling Motor
      *3 ECM - -