NEW FEATURES


  1. DESCRIPTION


    1. The specification of the engine has partially been changed.

    2. Specifications for 1VD-FTV engine for the models for Russia, Ukraine, Kazakhstan and Australia has been modified for compliance with EURO 5 regulations from EURO 4 regulations.

      Engine Specifications for Models Compliant with EURO 5 Emission Regulations
      No. of Cyls. & Arrangement 8-cylinder, V Type
      Valve Mechanism 32-valve, DOHC, Chain & Gear Drive
      Combustion Chamber Direct Injection Type
      Manifolds Cross-flow
      Fuel System Common-rail Type
      Displacement 4461 cm3 (272.2 cu. in.)
      Bore x Stroke 86.0 mm x 96.0 mm (3.39 in. x 3.78in.)
      Compression Ratio 16.8 : 1
      Max. Output [ECE] 200 kW @ 3600 rpm*1
      183 kW @ 2800 to 3600 rpm*2
      Max. Torque [ECE] 650 N*m @ 1600 to 2800 rpm*1
      650 N*m @ 1600 to 2600 rpm*2
      Valve Timing Intake Open 2° BTDC
      Closed 17° ABDC
      Exhaust Open 51° BBDC
      Closed 2° ATDC
      Firing Order 1 - 2 - 7 - 3 - 4 - 5 - 6 - 8
      Fuel Cetane Number 48 or higher
      Emission Regulation EURO 5
      Engine Service Mass (Reference)*3 330 kg (728 lb)

      *1: Except models for Russia, Ukraine and Kazakhstan

      *2: Models for Russia, Ukraine and Kazakhstan

      *3: The figure shown is the weight of the part without coolant and oil.

  2. ENGINE CONTROL SYSTEM


    1. General


      1. Part of the circuit has been altered along with the new Controller Area Network (CAN) communication system.

    2. Construction


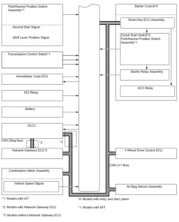
      1. The configuration of the engine control system is as shown in the following chart:

        A01W6V3E01
        A01W6KCE02
        A01W71RE01
        A01W6JKE01
        A01W6DCE01