1VD-FTV ENGINE


  1. General


    1. The cooling system uses a pressurized forced-circulation system with pressurized reservoir tank.

    2. A pressurized reservoir tank is used to prevent the engine coolant from deteriorating upon contact with external air.

    3. A thermostat with a bypass valve is located on the water inlet housing to maintain suitable temperature distribution in the cooling system.

    4. An aluminum radiator core is used for weight reduction.

    5. A 2-stage temperature-controlled coupling fan is used. It rotates at lower speeds when the engine is started to minimize fan noise.

    6. TOYOTA genuine Super Long Life Coolant (SLLC) is used as the engine coolant.

    7. To ensure reliability, a water jacket for cooling the EGR valves is provided in the No. 3 EGR pipe.*


      • *: Models compliant with EURO 5 emission regulations

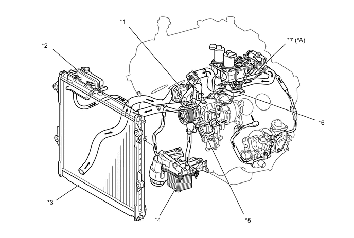
      Figure 1. Except Models Compliant with EURO 5 Emission Regulations

      A01W65MC03
      *A Models with EGR Control - -
      *1

      Thermostat

      [Opening Temp. : 74°C to 78°C (165°F to 172°F)]

      *2 Radiator Reservoir Tank
      *3 Radiator *4 Oil Cooler
      *5 Water Pump *6 Fuel Cooler Assembly
      *7 EGR Cooler - -

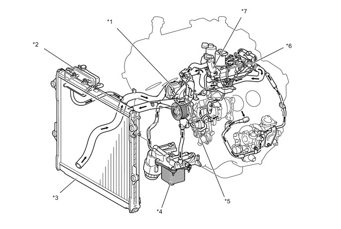
      Figure 2. Models Compliant with EURO 5 Emission Regulations

      A01W66PC01
      *1

      Thermostat

      [Opening Temp. : 74°C to 78°C (165°F to 172°F)]

      *2 Radiator Reservoir Tank
      *3 Radiator *4 Oil Cooler
      *5 Water Pump *6 EGR Cooler
      *7 No. 3 EGR Pipe - -

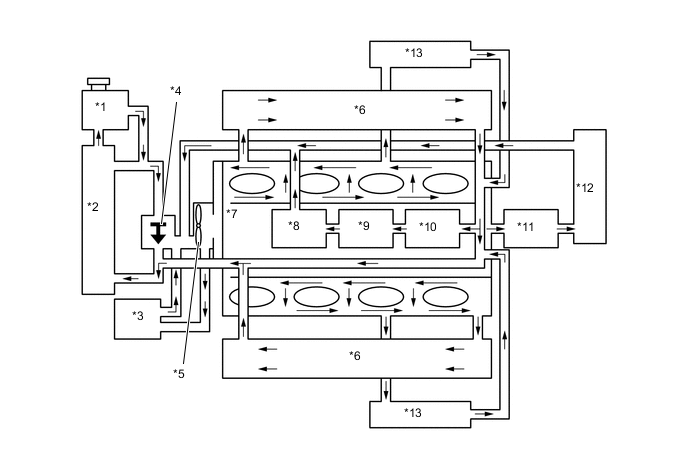
      Figure 3. System Diagram (Except Models Compliant with EURO 5 Emission Regulations)

      A01W6NRC02
      *A Models with EGR Control *B Models for Europe
      *1 Radiator Reservoir Tank *2 Radiator
      *3 Oil Cooler *4 Thermostat
      *5 Water Pump *6 Cylinder Head
      *7 Cylinder Block *8 Fuel Cooler Assembly
      *9 EGR Valve *10 EGR Cooler
      *11 Viscous Heater *12 Heater
      *13 Turbocharger Sub-assembly - -

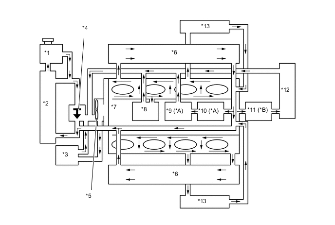
      Figure 4. System Diagram (Models Compliant with EURO 5 Emission Regulations)

      A01W6EXC01
      *1 Radiator Reservoir Tank *2 Radiator
      *3 Oil Cooler *4 Thermostat
      *5 Water Pump *6 Cylinder Head
      *7 Cylinder Block *8 No. 3 EGR pipe
      *9 EGR Valve *10 EGR Cooler
      *11 Viscous Heater *12 Heater
      *13 Turbocharger Sub-assembly - -
  2. Engine Coolant


    1. TOYOTA genuine Super Long Life Coolant (SLLC) is used.

    2. SLLC is pre-mixed (50 % coolant and 50 % deionized water), so no dilution is needed when adding or replacing SLLC in the vehicle.

    3. Maintenance intervals are as shown in the table below:

      Type TOYOTA Genuine SLLC or the equivalent*
      Maintenance Intervals First Time 160000 km (100000 miles)
      Subsequent Every 80000 km (50000 miles)
      Color Pink

      *: Similar high quality ethylene glycol based non-silicate, non-amine, non-nitrite, and non-borate coolant with long-life hybrid organic acid technology. (Coolant with long-life hybrid organic acid technology consists of a combination of low phosphates and organic acids.)