1GR-FE ENGINE


  1. General


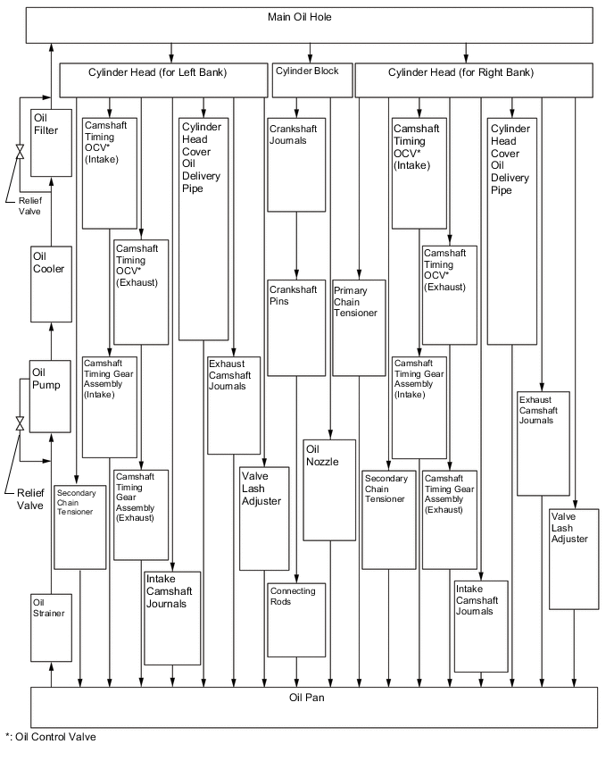
    1. The lubrication circuit is fully pressurized and all oil passes through an oil cooler and an oil filter.

    2. A cycloid rotor type oil pump is used.

    3. Oil passages for the camshaft timing oil control valve (exhaust) and the camshaft timing gear assembly (exhaust) have been added with the use of the VVT-i system on the exhaust side.

    4. With the use of the valve lash adjuster assembly and the valve rocker arm sub-assembly, oil passages have been added and an oil delivery pipe is used.

    5. An oil filter with a replaceable element is used.

    6. A water-cooled type oil cooler is used.

      A01W5V8C01
      *1 Camshaft Timing Oil Control Valve (Exhaust) *2 Oil Delivery Pipe
      *3 Valve Rocker Arm Sub-assembly *4 Valve Lash Adjuster Assembly
      *5 Camshaft Timing Gear Assembly (Exhaust) *6 Oil Strainer
      *7 Oil Filter *8 Oil Pump

      Figure 1. Oil Circuit

      A01W63WE01
  2. Oil Pump


    1. A cycloid rotor type oil pump is used. This oil pump is integrated with the timing chain cover.

    2. This oil pump is directly driven by the crankshaft.

    3. Ordinarily, the timing chain cover with oil pump construction has only a single position for mounting the oil pump rotor to the crankshaft, when installing the timing chain cover. However, in this engine, the inner shape of the oil pump rotor and the shape of the area of the crankshaft on which the rotor is mounted have been designed to provide 4 different assembly patterns. Thus, the serviceability for assembling the timing chain cover has been improved.

      A01W6JDC01
      *1 Timing Chain Cover *2 Oil Pump
      *3 Crankshaft *4 Oil Pump Rotor
      *a View from A - -
  3. Oil Jet


    1. Oil jets for cooling and lubricating the pistons have been provided in the cylinder block.

    2. These oil jets contain a check valve to prevent oil from being fed when the oil pressure is low. This prevents the overall oil pressure in the engine from dropping.

      A01W6TJC01
      *1 Oil Jet *2 Check Valve
      *a Bottom Side View *b Oil Jet Cross Section
      *c Oil - -
  4. Oil Filter


    1. The oil filter element uses a high-performance filter paper to improve filtration performance. The paper is also combustible for environmental protection.

    2. A plastic oil filter cap is used for weight reduction.

    3. This oil filter has a structure which can allow the draining of the oil remaining in the oil filter. This prevents oil from spattering when replacing the oil filter element and allows the technician to work without touching hot oil.

      A01W669C01
      *1 Oil Filter Bracket *2 Oil Filter Element
      *3 O-ring *4 Oil Filter Cap
      *5 Oil Filter Drain Plug *6 Drain Pipe
      *a Cross Section *b When Draining Oil

      Tech Tips


      • The oil in the oil filter can be drained by removing the oil filter drain plug and inserting the drain pipe supplied with the oil filter element into the oil filter. For details, refer to the Repair Manual.

      • The engine oil maintenance interval for a model that has an oil filter with a replaceable oil filter element is the same as that for a conventional model.