STEERING COLUMN SYSTEM


  1. CONSTRUCTION


    1. Manual Tilt and Telescopic Mechanism


      1. The manual tilt and telescopic mechanism allows adjustment of the steering wheel position in the vertical and longitudinal (extending and retracting) directions through lever operation. This provides the driver with the most comfortable driving position.

      2. The manual tilt and telescopic mechanism is locked using the tilt and telescopic lever.

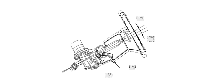
      3. The tilt adjustment range is 4.4°.

        A002K4XE02
        *1 2.2°
        *2 Tilt and Telescopic Lever
        *3 Tilt
      4. The telescopic adjustment range is 40 mm (1.57 in.).

        A002K5PE02
        *a 35 mm
        *b 5 mm
        *c Telescopic
        *d Tilt and Telescopic Lever
    2. Energy Absorbing Mechanism


      1. The energy absorbing mechanism mainly consists of the breakaway bracket, intermediate shaft, and column tube. The steering column assembly is mounted on the instrument panel reinforcement via a breakaway bracket. The steering column assembly and the steering gear assembly are connected with a contractile intermediate shaft.

      2. When the steering gear assembly moves during a collision (primary collision), the intermediate shaft contracts, thus helping reduce the possibility of the steering column assembly and the steering wheel protruding into the cabin.

        A002JSGE02
      3. When a collision impact is transmitted to the steering wheel (secondary collision), the steering wheel and the airbag help absorb the impact. In addition, the breakaway bracket separates, and the column tube contracts. At this time, the friction resistance of the sliding portion, which is staked to the column tube, absorbs the energy. This sequential energy absorbing mechanism helps absorb the impact of the secondary collision.

        A002K1XE02