STOP AND START


  1. FUNCTION OF MAIN COMPONENTS

    Component Function
    Engine Stop and Start ECU Sends either an engine stop or restart signal to the ECM according to the signals from each sensor and switch.
    Engine Stop and Start ECU (Backup Boost Converter) Supplies battery voltage to help make up for the voltage drop that occurs when the engine is restarted, preventing the operation of various systems from being interrupted due to low battery voltage.
    Clutch Upper Switch (Clutch Start Switch Assembly) Recognizes that the clutch pedal is not depressed and sends a signal to the engine stop and start ECU.
    Clutch Lower Switch (Clutch Start Switch Assembly) Recognizes that the clutch pedal is depressed and sends a signal to the engine stop and start ECU.
    Neutral Position Switch Recognizes that the shift lever is in N and sends a signal to the engine stop and start ECU.
    Brake Vacuum Pressure Sensor Detects the brake booster vacuum pressure and sends a signal to the engine stop and start ECU.
    Hood Lock Assembly (Engine Hood Courtesy Switch) Detects whether the hood is open or closed and sends a signal to the engine stop and start ECU.
    Front Door Courtesy Light Switch Assembly (Driver Side) Detects whether the driver door is open or closed and sends a signal to the engine stop and start ECU via the main body ECU (instrument panel junction block assembly) via CAN communication.
    Front Seat Inner Belt Assembly (Driver Side) (Front Seat Belt Buckle Switch (Driver Side)) Detects whether or not the driver's seat belt has been fastened, and sends a signal to the engine stop and start ECU via the main body ECU (instrument panel junction block assembly) via CAN communication.
    Air Conditioning Amplifier Assembly* Sends an outside temperature signal and A/C switch signal to the engine stop and start ECU.
    Combination Meter Assembly Stop and Start Indicator Light Turns on when the engine is stopped due to stop and start system control.
    Stop and Start Cancel Indicator Light Turns on to inform the driver that the system has been disabled when stop and start system operation is prohibited by the stop and start system cancel switch assembly.
    If a system malfunction is detected, the stop and start cancel indicator light blinks to inform the driver.
    Multi-information Display (ECO Time and ECO Odometer) Displays the total amount of engine stoppage time occurring since the last reset.
    Ecorun Cancel Switch Assembly Operation of the system can be canceled by pressing the ecorun cancel switch assembly. Pressing the switch again or turning the power source off and back on restores the operation of the system.
    ECM Sends various information about engine conditions to the engine stop and start ECU.
    Brake Actuator Assembly (Skid Control ECU) Sends a vehicle speed signal to the engine stop and start ECU.
    Center Airbag Sensor Assembly Sends airbag deployment information in the event of a collision and a deceleration signal to the engine stop and start ECU.
    Main Body ECU (Instrument Panel Junction Block Assembly) Sends a front door courtesy light switch signal and front seat belt buckle switch (driver) signal to the engine stop and start ECU.
    Power Steering ECU Assembly
    • Sends an electrical power steering assist signal to the engine stop and start ECU.

    • Sends a power steering torque sensor signal to the engine stop and start ECU.


    • *: Models with air conditioning system

  2. OPERATING CONDITION


    1. Operating Conditions at Engine Stop and Restart


      1. The engine may stop if all of the following conditions are detected:

        Item Operating Condition
        Idle Stop Engine Coolant Temperature A predetermined temperature*1 to 105°C (221°F)
        Outside Temperature -5°C (23°F) or more
        Driver's Door Closed
        Driver's Seat Belt Fastened
        Brake Booster Vacuum Sufficient brake booster vacuum
        Ecorun Cancel Switch Assembly Off condition
        Vehicle Speed 0 km/h (0 mph)
        Clutch Pedal Released
        Shift Lever Position Neutral
        Engine Hood Closed
        Battery Voltage Minimum input voltage to the starter is 6.6 V or more.
        Battery Temperature -10°C to 70°C (14°F to 158°F)
        Battery Integrated Current*2
        1. 0 A-sec or more: After the engine starts by ignition switch operation.

        2. After the integrated current value has increased to 0 A-sec or more at least once after the ignition switch is turned to ON:


          • More than -6451 A-sec: When the battery is sufficient and the battery temperature is -1°C (30°F) or more, or lower than 70°C (158°F).

          • More than -1152 A-sec: When the battery is low and the battery temperature is less than -1°C (30°F), or 70°C (158°F) or more.

        Air Conditioning*3 Off, or on with an outside temperature of 25°C (77°F) or lower and an evaporator temperature of 9°C (48°F) or lower.
        Heater Off, or on with an outside temperature of 10°C (50°F) or higher and an engine coolant temperature of 45°C (113°F) or higher.
        Steering Steering operation torque is lower than 1.5 N*m.

        • *1: The lowest operating temperature is determined by environmental conditions.

        • *2: Regarding Battery Integrated Current

          In the stop and start system, the engine stop and start ECU switches the system control mode (stop and start system control permitted/prohibited) based on the battery condition (charge/discharge condition) to protect the battery and to ensure stable engine restarting performance. The battery charge-discharge condition is determined from the integrated current value calculated from the battery current sensor signal. The integrated current value is obtained by multiplying the current (ampere) detected by the battery current sensor by the time (seconds), and the resulting value is expressed in the unit A-sec. This can be measured by the Global TechStream (GTS). The engine stop and start ECU determines the power charge based on the integrated current value and prohibits stop and start system control if the value is below the threshold, because the battery might not be able to start the engine. The threshold varies according to the battery temperature and battery charge condition.

        • *3: Models with air conditioning system

      2. The engine will restart if any of the following conditions are detected:

        Item Operating Condition
        Engine Restart Brake Booster Vacuum The brake booster vacuum is insufficient.
        Air Conditioning*1 The timer in the air conditioning amplifier assembly operates when the air conditioning is on.
        Heater When the automatic blower function is operating, the timer in the air conditioning amplifier assembly operates. Otherwise, the timer in the engine stop and start ECU operates.
        Air Conditioning*1/Heater The A/C switch (air conditioning control assembly), blower switch (air conditioning control assembly), rear window defogger or mirror heater switch*3 is turned on.
        Ecorun Cancel Switch Assembly The ecorun cancel switch assembly is turned on.
        Heater Switch Assembly*2 The heater switch assembly is turned on.
        Battery Battery performance is low or the battery voltage is low.
        Engine Hood The engine hood is open, the shift lever is in N and the clutch pedal is depressed.
        Driver's Door The driver's door is opened.
        Driver's Seat Belt The driver's seat belt is unfastened.
        Vehicle Speed A vehicle speed signal is input.
        Clutch Pedal The clutch pedal is depressed.
        DPF Warning Indicator A message related to DPF is displayed on the multi-information display.
        Steering Wheel The steering wheel is turned.

        • *1: Models with air conditioning system

        • *2: Models with combustion type power heater

        • *3: Models with automatic air conditioning system

  3. SYSTEM CONTROL


    1. System Prohibit Control


      1. For safety, battery protection, comfort and ECU learning reasons, the engine stop and start ECU prohibits stop and start system operation if any one of the following conditions is met:

        Prohibition Reason Condition
        Safety If the engine is started with the hood open, such as when jump starting, engine restart operation cannot be ensured. Therefore, stop and start system operation will be prohibited. The operation of the system will be restored on the next trip.
        If the driver door or hood is opened before the engine stops, stop and start system operation will be prohibited for safety reasons.
        The brake booster vacuum is insufficient.
        If the air conditioning is on when the outside temperature is low, stop and start system operation will be prohibited.*1
        If the engine stop and start ECU receives an airbag deployment signal in the event of a collision, stop and start system operation will be prohibited for safety reasons.
        If the driver's seat belt is unfastened before the engine stops.
        When the steering wheel is operated at a torque of 1.5 N*m or more, the stop and start system operation will be prohibited in order to suppress excessively large fluctuations of the torque assist carried out by the EPS.
        Battery Protection If the electrical load is high and the engine is stopped for a long period of time, stop and start system operation will be prohibited.
        A refresh charge is performed every time the vehicle is driven for a total of 20 hours. During the refresh charge, which takes 30 minutes to 1 hour, stop and start system operation will be prohibited.
        If the amount of time the engine has been stopped exceeds 40%, stop and start system operation will be prohibited. The economical driving percentage is calculated by dividing the engine stop time by the ignition switch ON time.

        1. If the battery integrated current is less than 0 A-sec after the engine starts by ignition switch operation, stop and start system operation will be prohibited.

        2. After the integrated current value increases to 0 A-sec or more once:


          • More than -6451 A-sec: When the battery is sufficient and the battery temperature is -1°C (30°F) or more, or lower than 70°C (158°F).

          • More than -1152 A-sec: When the battery is low and the battery temperature is less than -1°C (30°F), or 70°C (158°F) or more.

        Comfort If the air conditioning is on when the outside temperature is high and the evaporator temperature is high, stop and start system operation will be prohibited.*1
        If the heater is on when the outside temperature is low and the engine coolant temperature is low, stop and start system operation will be prohibited.
        If the front DEF switch (air conditioning control assembly) and blower switch (air conditioning control assembly) are on, stop and start system operation will be prohibited.
        If the heater switch assembly*2 is turned on, stop and start system operation will be prohibited.

        • *1: Models with air conditioning system

        • *2: Models with combustion type power heater

    2. Warning Control


      1. If any of the following operations are performed while the engine is stopped due to system control, the system will not restart the engine. The driver will be warned by a buzzer, the engine will be regarded as stalled, or the engine will be restarted.

        Operation Warning Control
        Driver door is opened. The engine changes to restarted.
        Hood is opened. The engine changes to stalled.
        Shift lever is moved without depressing the clutch pedal. Buzzer sounds.
  4. CONSTRUCTION


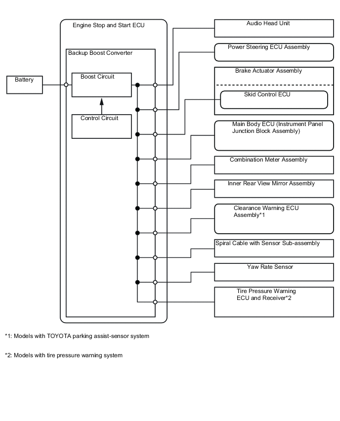
    1. Backup Boost Converter (Eco Run Vehicle Converter Assembly)


      1. The backup boost converter uses a semiconductor relay. The semiconductor relay also functions as a fuse. When overcurrent is detected, the relay is turned off to protect the circuit.

      2. The backup boost converter supplies battery voltage to help make up for the voltage drop that occurs when the engine is restarted. This prevents the operation of the following equipment from being interrupted due to low battery voltage:


        • Audio Head Unit

        • Power Steering ECU Assembly

        • Skid Control ECU

        • Main Body ECU (Instrument Panel Junction Block Assembly)

        • Combination Meter Assembly

        • Inner Rear View Mirror Assembly

        • Clearance Warning ECU Assembly*1

        • Spiral Cable with Sensor Sub-assembly

        • Yaw Rate Sensor

        • Tire Pressure Warning ECU and Receiver*2


          • *1: Models with TOYOTA parking assist-sensor system

          • *2: Models with tire pressure warning system

        A002K73E01
  5. OPERATION


    1. Combination Meter Assembly


      1. The combination meter assembly receives the idling on/off signals from the engine stop and start ECU.

      2. Pressing the ODO/TRIP DISPLAY switch*1 or DISPLAY switch*2 several times changes the display of the multi-information display to the eco odometer display.


        • Eco Odometer Display: Total idle stop time since the last time the odometer was reset. The reset can be performed by pressing and holding the ODO/TRIP DISPLAY switch (not reset by turning the ignition switch off).

      3. The driver is informed of the system operation status and warnings by the stop and start indicator light, stop and start cancel indicator light and buzzer.

        A002JP8E02
        Text in Illustration
        *1 Stop and Start Indicator Light *2 Stop and Start Cancel Indicator Light
        *3 Multi-information Display - -
        Stop and Start Indicator Light Operation
        Item Condition Stop and Start Indicator Light Buzzer
        System Operating (Engine is stopped) The vehicle is operating normally. Illuminates Does not sound
        The shift lever is operated without depressing the clutch pedal. Blinks* Sounds
        Stop and Start Cancel Indicator Light Operation
        Condition Stop and Start Cancel Indicator Light
        The vehicle is stopped and system operation conditions are met. OFF
        While the stop and start system is preventing the engine stop control from operating. Illuminates
        When the ecorun cancel switch assembly is ON.
        When any Diagnostic Trouble Codes (DTCs) are detected. Blinks*
        When the number of times the starter assembly has been operated exceeds the threshold.

        • *: The blinking interval is 0.5 seconds.

  6. DIAGNOSIS


    1. When the engine stop and start ECU detects a malfunction and CAN communication is normal, the engine stop and start ECU records information related to the malfunction. Furthermore, the stop and start cancel indicator light in the combination meter assembly blinks to inform the driver that CAN communication is normal.

    2. The engine stop and start ECU also stores Diagnostic Trouble Codes (DTCs) related to malfunctions. DTCs can be read using the Global TechStream (GTS).